14款猫粮测试:信元细菌超标;伟嘉、力狼含呕吐毒素;GO!猫粮事件陷入罗生门
陈宇
2021-04-01 11:32:01
来源: 消费者报道
市售品牌的猫粮安全性如何?
2021年1月,众多消费者同时在各大社交平台声称自己的猫食用了宁波百加世宠物食品有限公司代理的“GO!九种肉全猫粮”后出现腹泻、呕吐、便血、肝肾损伤甚至死亡等现象。毫无疑问,此次GO!猫粮事件也引起了我们对猫粮产品安全性的特别关注。2021年2月,《消费者报道》向权威第三方检测机构送检了14款主流的国内外全价成猫猫粮,它们的安全性到底如何呢?GO!猫粮事件的“元凶”是什么?

菌落总数、呕吐毒素(脱氧雪腐镰刀菌烯醇)、三聚氰胺、亚硝酸盐
1、信元发育宝成年期全价猫粮菌落总数达到87000CFU/g,不符合猫粮国家标准的要求(≤10000CFU/g),超标7.7倍,猫食用后可能会引起腹泻、呕吐等症状。2、伟嘉(whiskas)全价成猫粮(海鲜口味)和力狼全价猫粮(鱼肉味)均检出了呕吐毒素(脱氧雪腐镰刀菌烯醇),含量均为0.1mg/kg,不过,低于《宠物饲料卫生规定》的限量要求(≤5mg/kg)。3、让人意外的是,GO!健康无限系列无谷九种肉全猫粮的菌落总数、呕吐毒素(脱氧雪腐镰刀菌烯醇)等安全指标未发现问题。4、同时,本刊也从宁波农业农村局获悉,执法部门抽检的6批次涉事GO!猫粮均未发现问题(抽检指标有30项)。不过,对于国家标准外的指标,执法部门并没有进行检测,因为没有检测依据,即使检测标准外的指标,也无法定性。5、GO!猫粮事件的“元凶”到底是什么可能永远无法知晓,这对于受害消费者来说,将会是一件“无头冤案”。

你的猫为什么会经常性拉肚子?这或者与猫粮的卫生状况有关。一般来说,微生物污染往往会引起宠物食品腐败变质,从而导致宠物腹泻、呕吐,甚至危及生命。菌落总数是指示性微生物指标,主要用来评价食品清洁度,反映食品在生产过程中是否符合卫生要求。目前,《GB/T 31217-2014 猫粮》国家标准规定,猫粮中的菌落总数指标必须≤10000CFU/g。测试结果显示,14款猫粮的菌落总数指标差异较大,在未检出(<10CFU/g)~87000CFU/g之间。

其中,皇家(ROYAL CANIN )营养成猫全价猫粮(FIT32)为未检出(<10CFU/g),喜跃(Friskies)成年期全价猫粮(海鲜味)为10CFU/g,卫生状况较优。备受消费者关注的GO!健康无限系列无谷九种肉全猫粮菌落总数为640CFU/g,符合国家标准。信元发育宝成年期全价猫粮菌落总数达到87000CFU/g,不符合猫粮国家标准的要求(≤10000CFU/g),超标7.7倍。

从食品化学的角度来看,菌落总数超标会加速猫粮的腐败变质,破坏营养成分,使猫粮失去食用价值,严重的,甚至会引起呕吐、腹泻等危害。本刊已就菌落总数超标一事向信元发育宝成年期全价猫粮的生产商发去知会函,不过,截至发稿前为止,仍然未收到回复。市场监管部门的资料指出,菌落总数超标的原因,可能是原料初始菌落数较高,或者个别企业可能未按要求严格控制生产加工过程的卫生条件。为避免猫食用后出现呕吐、腹泻等症状,本刊建议消费者优先选购菌落总数低的猫粮产品,更有安全保证。1973年,美国科学家从被镰刀菌污染的玉米中分离出了一种化学物质,因为该种物质可以使猪产生呕吐症状,故命名为呕吐毒素(脱氧雪腐镰刀菌烯醇)。公开资料显示,呕吐毒素发急性中毒症状主要为动物站立不稳、反应迟钝、竖毛、食欲下降、呕吐等,还可引起动物的拒食反应。呕吐毒素产生的症状与消费者反映的猫食用“GO!九种肉全猫粮”后出现腹泻、呕吐、便血、肝肾损伤甚至死亡等现象相类似,提示我们有必要对呕吐毒素进行特别关注。目前,《GB/T 31217-2014 猫粮》国家标准未对呕吐毒素进行限量规定;农村农业部发布的《宠物饲料卫生规定》要求,猫粮中呕吐毒素含量应该≤5mg/kg。测试结果显示,伟嘉(whiskas)全价成猫粮(海鲜口味)和力狼全价猫粮(鱼肉味)均检出了呕吐毒素(脱氧雪腐镰刀菌烯醇),含量均为0.1mg/kg,不过远低于《宠物饲料卫生规定》的限量要求(≤5mg/kg)。

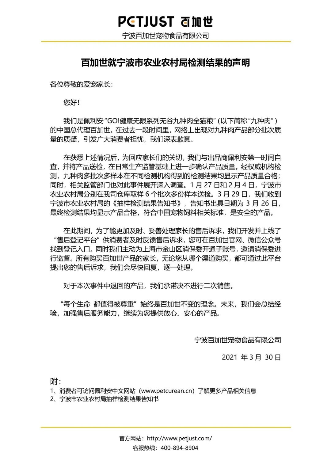
其余12款猫粮均未检出呕吐毒素,包括消费者广泛关注的GO!健康无限系列无谷九种肉全猫粮。不过,据本刊1月份的调查,此事件主要涉及的“GO!猫粮”批次为“2021/10/28、2021/11/17、2021/12/4、2021/10/14、2021/12/29、2021/10/7”,而本次测试送检的批次则是“2022/02/16”,可能对结果造成一定的影响。在“GO!猫粮”事件发生后,本刊曾计划送检消费者所反映的各批次产品,但因电商平台当时已经下架该款产品,最终导致跟踪报道搁置。在猫粮事件爆发后,GO!猫粮进口代理商宁波百加世宠物食品曾发布涉事批次猫粮的检测报告,他们声称送检的猫粮全部合格。但是,本刊留意到上述公开的报告中只有9个指标,呕吐毒素等相关的重要安全指标并没有涉及到。“我们已经从最初的9项指标扩展至覆盖农业部20号公告及市场通用标准(宠物饲料卫生规定)GB/T31217的31项指标,结果也全部合格,报告可以在官微查询。”百加世方面回复本刊称。在时隔两个月后的3月30日,百加世方面再次发布了《百加世就宁波农业农村局检测结果的声明》,声明显示执法部门对涉事的6个批次的“GO!无谷九种肉全猫粮”进行了抽样,依照农业部公告第1218号、饲料相关标准和《宠物饲料卫生规定》进行检测,每批次样品检测30项指标,所有抽检样品均为合格。


不过,在宁波农业农村局官网等渠道并未发现关于GO!猫粮的相关检测公告,为此,本刊专门联系了宁波农业农村局。“GO!猫粮的检测结果的确已经出了,包括多个批次,花了大量成本和时间,每个批次都按照3个相关国家标准检测,但均未发现问题。”宁波农业农村局相关负责人表示。但是,对于猫出现呕吐、腹泻甚至死亡的受害消费者来说,企业自查和执法部门检测“全部合格”这样的结果是难以接受的。面对上述疑问,负责人强调,关于猫粮检测无问题和猫受到伤害的矛盾情况,他们也咨询了很多专家,有的说是猫本身的问题,有的说是猫粮中未知因素引起的,但是这些专家都没办法去下结论。“因为我们是执法部门,所有的检测都必须有依据,所以猫粮的检测指标不会包括标准外的指标,即使检测标准外的指标,我们也没法去定性,因为没有依据”负责人指出。从农村农业局的回复来看,GO!猫粮不会进行标准外指标的检测,这些指标是否存在问题无人知道,并且,GO!猫粮的执法任务已告一段落,那么,GO!猫粮事件的“元凶”是什么将永远无法知晓,这可能成为一件“无头冤案”。 负责人表示,作为执法部门,面对产品检测无问题的情况,他们是无法对相关企业采取措施的,只能建议企业要切实采取措施合理维护消费者权益。对于退货的售后诉求,百加世方面已经作出承诺,然而,对于赔偿医药费来说,恐怕不会轻易实现。无论如何,大家最不愿意看到的局面还是发生了。此次事件也提醒了企业,产品的质量与安全还是需要靠源头和生产过程来保证,不能光靠成品检测,因为即使成品检测合格也可能会存在其他问题。
【特别声明】:本报道中试验结果、提及品牌仅对测试样品负责,不代表其同一批次或其他型号产品的质量状况。
本网站上的内容(包括但不限于文字、图片及音视频),除转载外,均为时代在线版权所有,未经书面协议授权,禁止转载、链接、转贴或以其他
方式使用。违反上述声明者,本网将追究其相关法律责任。如其他媒体、网站或个人转载使用,请联系本网站丁先生:news@time-weekly.com