捍宇医疗核心产品专利源自收购,在售产品为零,深陷亏损泥潭
时代商学院研究员 孙沐霖
为何在与保荐机构签署A股科创板上市辅导协议后又转道港股?上海捍宇医疗科技股份有限公司(以下简称“捍宇医疗”)此举背后的顾虑是什么?
4月15日,捍宇医疗更新了港股IPO招股书,由中国国际金融香港证券有限公司(以下简称“中金公司”)及花旗环球金融亚洲有限公司联席保荐。
捍宇医疗是一家从事结构性心脏病创新医疗器械研发及商业化的企业,然而该公司目前无一产品在售,仍处于亏损状态,核心在研产品能否如期顺利上市尚未可知,且该产品上市后的市场前景并不明朗。捍宇医疗的盈利或市值预期恐达不到科创板规定。此外,捍宇医疗核心产品的专利源自外购,研发也需第三方协助,自主研发能力不足,科创属性存疑。
针对上述相关问题,4月26日,时代商学院向捍宇医疗发函询问,但截至发稿该公司仍未回复。
两年累计亏损1.77亿元,盈利之路漫漫
2016年12月,捍宇医疗科技有限公司成立,创始人为戴宇峰和杨惠仙,两人分别持股50%。成立至今四年间,捍宇医疗一路不断进行股权融资,直至2021年3月上市前夕,捍宇医疗还进行了“D+轮”融资。据捍宇医疗招股书,目前,捍宇医疗的实际控制人仍是戴宇峰及杨惠仙,但二人直接持股比例较低,分别为11.51%和9.2%,通过安吉如哲企业管理有限公司和安吉启悦企业管理合伙企业合计持有捍宇医疗28.98%的股份。
捍宇医疗一开始便瞄准结构性心脏疾病市场,主要聚焦于MR(二尖瓣反流),对于严重MR患者,除药物治疗外,标准的治疗方法是通过外科手术进行二尖瓣修复(TMVr,经导管二尖瓣修复)和置换(TMVR,经导管二尖瓣置换)。
捍宇医疗招股书表示,公司在中国经导管二尖瓣(TMV)市场上具有领导地位,其核心产品ValveClamp有望成为首款国内开发的TMV器械,以及全球首款即将上市的经心尖缘对缘TMV修复(TMVr)器械。
值得注意的是,捍宇医疗目前没有一款产品在售,这个核心产品ValveClamp是捍宇医疗有望最快实现商业化的产品。2019年捍宇医疗无任何营业收入,2020年的营业收入仅为49万元,同期的年内亏损分别为4813万元和1.29亿元,两年累计亏损约1.77亿元。
据捍宇医疗招股书,创新医疗器械从研发到上市销售,需要经过早期设计、原型迭代、动物研究/型式检验、FIM(可行性)临床试验、确证性临床试验、注册等阶段。
而核心产品ValveClamp尚处在确证性临床试验阶段,捍宇医疗将于2021年内提交ValveClamp的CE认证申请(CONFORMITE EUROPEENNE,欧盟市场的安全合格标志),预计2023年完成注册并上市销售。这就意味着,捍宇医疗最快也要2023年才有可能实现较为可观的盈利。
时代商学院查阅资料发现,全球TMV器械市场除已经上市的MitraClip外,目前还有6种TMV器械正在进行临床试验。其中,国内同行德晋医疗的MitralStitch产品与捍宇医疗的ValveClamp具有极高的相似性,也同样处在确证性临床试验阶段。
捍宇医疗的ValveClamp能否如期顺利上市尚未可知,且该产品上市后的市场前景似乎并不明朗。虽然二尖瓣反流是患者人数最多的心脏瓣膜疾病,但根据二尖瓣病变的不同,修复的手段也不同。捍宇医疗的ValveClamp只是其中一种修复手段,对应的是细分适应症,其销售市场较为有限。且当患者病变严重无法进行修复时,要采用二尖瓣置换。
从捍宇医疗的在研产品线来看,其他产品的研发进程均比较慢,距离上市销售仍有很长时间。如图表1所示,用于治疗MR的ValveClasp产品和治疗ASD(房间隔缺损)的ReAces产品将于2021年展开FIM临床试验,还有2个在研产品将于2022年和2023年展开FIM临床试验,其余多处在早期设计和原型迭代阶段,其商业化之路遥遥无期。此外,临床试验往往需要巨大的资金投入,捍宇医疗何时才能扭亏为盈?或许,这也是保荐机构中金公司的顾虑所在。

科创板转道港股,核心产品专利来自中山医院,研发能力存疑
2020年12月,捍宇医疗与中金公司签订科创板上市辅导协议,2021年3月18日,中金公司发布公告称,捍宇医疗拟调整上市计划,双方同意解除辅导协议,放弃科创板上市计划的捍宇医疗立即转道港股主板IPO。
港股主板和A股科创板均允许未盈利生物科技公司上市,捍宇医疗为何“中途变道”?

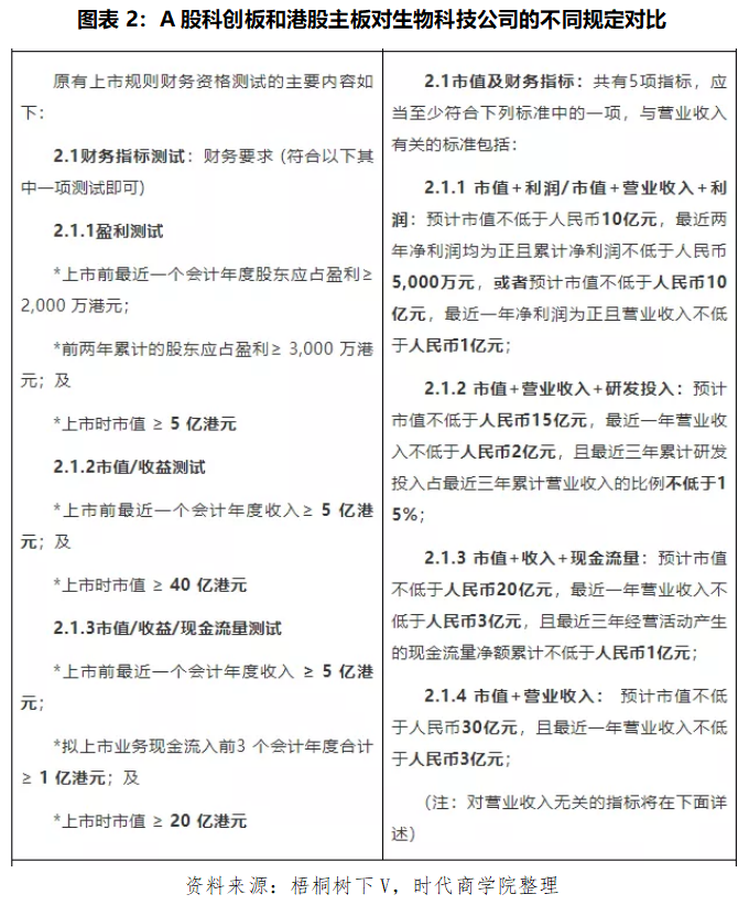
根据A股科创板和港股主板对生物科技公司的不同规定对比可见,港股主板和A股科创板均采用选择模式,只要符合一种标准即可,二者都包括市值+利润、市值+营业收入、市值+营业收入+现金流标准,但A股科创板企业市值及财务指标的门槛较高。
例如在市值+利润标准方面,港股需要两年累计股东应占盈利不低于3000万港元,科创板是两年累计净利润不低于5000万元,科创板要求预计市值不低于10亿元,而港股只需要满足5亿港元即可。此外,对于没有营业收入的生物科技企业,科创板40亿元估值要求也明显高于港股15亿港元估值。时代商学院认为,捍宇医疗的盈利或市值预期恐达不到科创板规定,退而选择港股。
除了盈利方面,核心技术及专利问题或也是捍宇医疗申报科创板底气不足的重要原因。
事实上,捍宇医疗“寄予厚望”且“引以为傲”的核心产品ValveClamp其实并非是捍宇医疗独自研发的,而是与上海市复旦大学附属中山医院(以下简称“中山医院”)合作研发。该产品早期的医学概念源自中山医院,其专利也是来自中山医院。2017年4月,捍宇医疗获得有关ValveClamp专利的独家许可及购买权,并通过专利转让协议于2018年12月获得ValveClamp专利。为此,捍宇医疗向中山医院一次性现金支付了500万元。另一在研产品ReAces的专利也是从中山医院收购所得。
此外,捍宇医疗长期与CRO(医药研发外包)、SMO(临床试验现场管理)公司合作,以协助其设计、实施和监控临床前研究和开展临床试验。
这样一家核心产品专利来自外购,研发仍需第三方协助的公司,其自主研发能力显然不足,是否具备科创属性仍值得商榷。
参考资料:
1.《捍宇医疗招股说明书》港交所
2.《中金公司关于对上海医疗终止首次公开发行股票并上市辅导的公告》中金公司
3.《经导管介入瓣膜置换TMVR、TMVr市场规模及格局分析》百度文库
4.《揭秘未盈利生物科技企业在港交所主板与A股上交所科创板上市,看这一篇就够了》梧桐树下V
5.《启明医疗-B(2500.HK):百亿TAVR赛道腾飞在即,国产龙头乘风而起》西南证券
6.《Medical Technology TMVR: The Next Frontier; Don't Miss It》Morgan Stanley
7.《Cardiovascular DevicesMonday at TCT: TAVR and TMVR in Focus》J.P.Morgan
【严正声明】本文(报告)基于已公开的资料信息撰写,文中的信息或所表述的意见均不构成对任何人的投资建议。文章版权归原作者及原出处所有,未经时代商学院授权,任何媒体、网站及其他公众平台不得引用、复制、转载、摘编或以其他任何方式使用上述内容。获得授权转载,仍须注明出处。(联系邮箱:sdshangxueyuan@sina.com)
本网站上的内容(包括但不限于文字、图片及音视频),除转载外,均为时代在线版权所有,未经书面协议授权,禁止转载、链接、转贴或以其他 方式使用。违反上述声明者,本网将追究其相关法律责任。如其他媒体、网站或个人转载使用,请联系本网站丁先生:news@time-weekly.com