优必选16亿“入主”锋龙股份:人形机器人量产钥匙,还是“背水一战”的资本险棋?

郝文然
2026-01-09 19:06:14
来源: 时代商业研究院
拟入主主营园林机械零部件的锋龙股份

来源|时代商业研究院

作者|郝文然

编辑|韩迅

2025年末,被誉为“人形机器人第一股”的优必选(09880.HK)宣布,将以不超过16.65亿元的总代价,通过“协议转让+部分要约收购”的组合方式入主主营园林机械零部件的锋龙股份(002931.SZ)。

消息一出,被贴上人形机器人概念标签的锋龙股份股价应声而起,复牌后实现11连板的大幅上涨,市场热度空前。

一边是亟待量产突围的明星科技公司,一边是股价飙升的传统制造企业,这场聚光灯下的资本盛宴,究竟是一次精明的战略合纵,还是一场大胆的资本冒险?拨开概念的迷雾,交易的实质、协同的成色与潜在的风险,更值得冷静审视。

精巧的收购方案背后,各方利弊如何?

优必选此次采取的“协议转让+部分要约收购”两步走策略,是一套精心设计、平衡了效率、成本、合规与公平性的组合拳。理解这套方案,是看清交易各方动机与利害关系的关键所在。

第一步的“协议转让”如同一次精准的“擒王行动”。优必选以17.72元/股的价格,从锋龙股份原控股股东方宁波锋驰投资有限公司(以下简称“锋驰投资”)手中受让29.99%的股份,斥资约11.61亿元。

这个数字被精确地控制在30%的“红线”之下,其核心目的在于规避因触及《上市公司收购管理办法》规定而引发的全面要约收购义务。

全面要约程序更复杂、标准更严、潜在成本更高;而将首步持股控制在30%以内,使得优必选能以相对较低的初始资金成本和更快的速度,一举成为上市公司单一最大股东,实现锁定控制权的核心目标。

拿下控股权后,第二步的“部分要约收购”则像一场面向所有股东的公开招标。在协议转让完成后,优必选将以同样17.72元/股的价格,向锋龙股份其余全体股东发起收购,计划再获取13.02%的股份。

这一步的设计兼顾了多重目的:其一,总持股比例可提升至43.01%,强化控制权的稳定性;其二,履行对中小股东的公平交易义务,为其提供了一个以约定溢价退出的选择,体现了程序正义。

将本次交易比喻为优必选买下锋龙股份这座大楼,则优必选先私下与大楼原主人(锋龙股份原控股股东)谈妥,买下了整栋大楼的部分关键产权(29.99%),获得了主导权。紧接着,它必须向楼里所有的其他住户(中小股东)公开挂牌一个价格,邀请他们出售手中的产权。住户们可以自由选择接受报价套现离场,或继续持有成为新主人的“合营伙伴”。

拆解分析之下,这一方案对交易三方——优必选、锋龙股份原控股股东和中小股东各有利弊。

对于收购方优必选,利在效率与成本控制。协议转让确保快速拿下控制权,部分要约相比全面要约成本更可控。其最终持股比例因有原股东的强制性承诺而高度确定,仅在43%上下有极微小的浮动空间。弊在16.65亿元的巨大、即时现金压力。

目前锋龙股份市价已大幅高于要约价,中小股东更可能选择以二级市场价格卖出。为此,原控股股东方已承诺将其持有的13.01%股份接受要约,实质上保证了这一步的大部分份额仍将来自原股东,确保了交易的达成。

对于锋龙股份原控股股东诚锋投资、董剑刚、厉彩霞、锋驰投资而言,利在实现了大规模套现与保留部分股权并分享未来收益的双重目标。

通过两步操作,原控股股东阵营持股比例从约52%降至9%左右,获得了超过16亿元的现金对价。同时,其保留的股份仍能分享优必选入主后公司潜在的增长红利。代价则在于让出了公司的绝对控制权。

对于中小股东,利在获得了一次超高溢价的、公平的退出机会,这是单纯协议转让所无法提供的。在股价已被炒高至50元以上的背景下,是果断套现离场还是继续持股,将是一个充满投机色彩的决策难题。

制造能力解“量产之渴”,渐进路径划“现实边界”

市场对锋龙股份的狂热追捧,核心逻辑在于对优必选与锋龙股份业务协同的巨大想象。然而,将这份想象照进现实,需要仔细拆解双方的能力互补与战略声明的真实含义。

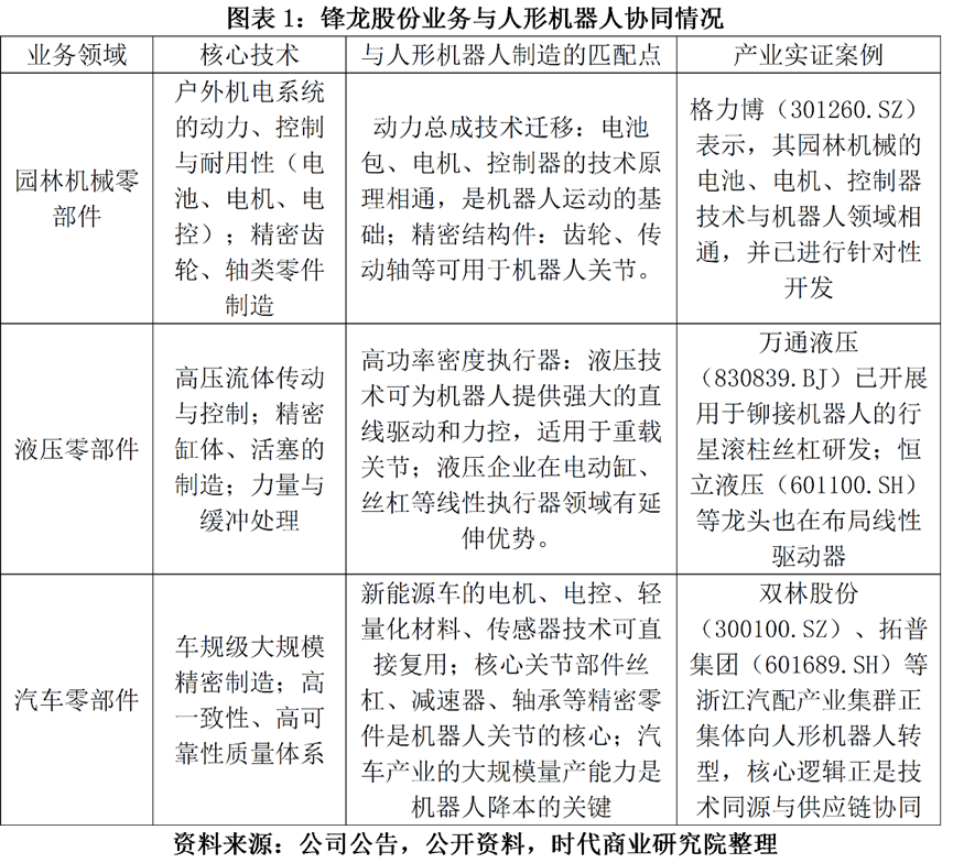
锋龙股份的“制造基因”确实切中了优必选的“量产命门”。

优必选虽手握近14亿元订单,但其Walker S2机器人在2025年产能仅为千台水平,2026年则计划跃升至万台产能。从实验室样品到工厂批量化、稳定、低成本的产品,是一道巨大的鸿沟。

锋龙股份的价值正在于此。该公司具备成熟的精密制造能力,其在园林机械零部件、液压零部件、汽车零部件积累的精密铝压铸、电机组件和精密机加工能力,与人形机器人关节、灵巧手、结构件等核心硬件的制造要求契合度较高。市场已不乏实证案例。

其次,作为一家成熟的制造企业,锋龙股份拥有完整的供应链体系和汽车行业质量认证(如IATF16949),这正是优必选从研发导向转向制造导向所急需的“基础设施”。

最后,与持续巨额亏损的优必选不同,锋龙股份是一家盈利且产生正向经营性现金流的企业。2025年前三季度其实现营业收入3.73亿元、净利润2152万元,经营性净现金流为2322万元。此项收购能立即为优必选带来急需的财务缓冲和现金流补充。

因此,优必选收购锋龙股份,首要目的可能并非市场臆测的“借壳回A”,而是获取一个现成的、高质量的“机器人躯体制造车间”,将自身从漫长的工厂建设和制造体系磨合中解放出来,优先解决量产难题。

同时,优必选及锋龙股份在公告中多次明确,未来12个月内无改变上市公司主营业务的计划,36个月内也无重组上市安排,为协同路径划定了清晰的边界。

这阐明了两点。第一,至少在短期内否定了“借壳”的猜测。由于优必选持续亏损,不符合A股重组上市(借壳)对标的资产连续盈利的硬性要求,短期内通过资产注入实现“曲线上市”的路径并不成立。不改变主营业务的澄清,浇灭了市场最狂热的幻想。

第二,双方将采取协同渐进的合作模式。优必选可能逐步将机器人零部件的试制和生产订单导入锋龙股份的现有产线,使其在继续服务原有园林机械、汽车客户的同时,新增一块人形机器人精密部件制造业务。这既给验证制造能力匹配度留了充足时间,也能控制转型带来的业绩风险。

无法忽视的风险:紧绷的资金链、宽松的承诺与整合的鸿沟

尽管协同逻辑看似顺畅,但这场交易从财务、治理到产业整合层面,都布满了不容忽视的荆棘。

首要风险,是优必选自身紧绷的资金链。截至2025年中报,优必选现金及现金等价物仅约11.57亿元,而本次收购总对价高达16.65亿元。

这16亿多元资金,或主要来源于其在2025年12月初完成的一笔约30.56亿港元的配售融资,其中75%(22.92亿港元,约合20.55亿元人民币)计划用于产业链并购。这意味着,优必选将把近期融得“弹药”的约八成,一次性投入这次收购。

对于近三年半累计亏损超37亿元,且仍处于高投入、高研发期的公司而言,这接近于一场背水一战的豪赌,无疑将加剧流动性压力。

其次,交易中看似保障性的条款实则约束力有限。

原股东方做出的2026-2028年累计净利润不低于4500万元的业绩承诺,被市场认为门槛过低。锋龙股份2025年前三季度净利润为2152万元,只要公司经营不出现断崖式下滑,完成年均1500万利润的承诺几乎是“板上钉钉”。这份承诺更像是一种象征性的财务安抚,而非强有力的对赌约束。

最后,跨行业整合的隐性成本可能远超预期,管理层大换血也给锋龙股份的业务稳定性蒙上了些许阴影。

一方面,虽然具备技术同源性,但将园林机械的制造经验无缝迁移至高动态、高可靠性要求的人形机器人,涉及材料科学、精度标准、测试流程等全方位的升级。对于此前从未涉足机器人领域的锋龙股份而言,过程绝非一蹴而就。

另一方面,交易后,优必选将在锋龙股份7人董事会中占据6席,转让方在持股比例不少于5%的前提下可提名1名董事。

然而,原控股股东持股比例降至9%后,原有管理层是否还有能力和意愿高效执行新战略,以及优必选的空降高管能否与锋龙股份原班人马完美合作,均存在较大变数。

如果协同不及预期,收购形成的巨额商誉未来将面临减值风险,或将直接冲击优必选未来的利润表。

核心观点:协同前景可期但财务风险显著的惊险跨越,2026年人形机器人出货成关键考验

优必选以精巧的“协议转让+要约收购”方案控股锋龙股份,核心目的在于获取后者现成的精密制造能力与车规级供应链体系,以破解自身从千台向万台跨越的“量产命门”。

然而,这场看似完美的产业联姻背后风险交织,优必选几乎押上近期大部融资,加剧了自身紧绷的现金流压力;看似保障的业绩承诺约束力薄弱;而将传统制造基因融入前沿机器人研发体系,其管理与技术整合的隐性成本可能远超预期。市场狂欢于概念,但交易成败的风向标,在于并购后优必选能否完成2026年人形机器人的量产出货目标。

(全文3247字)

免责声明:本报告仅供时代商业研究院客户使用。本公司不因接收人收到本报告而视其为客户。本报告基于本公司认为可靠的、已公开的信息编制,但本公司对该等信息的准确性及完整性不作任何保证。本报告所载的意见、评估及预测仅反映报告发布当日的观点和判断。本公司不保证本报告所含信息保持在最新状态。本公司对本报告所含信息可在不发出通知的情形下做出修改,投资者应当自行关注相应的更新或修改。本公司力求报告内容客观、公正,但本报告所载的观点、结论和建议仅供参考,不构成所述证券的买卖出价或征价。该等观点、建议并未考虑到个别投资者的具体投资目的、财务状况以及特定需求,在任何时候均不构成对客户私人投资建议。投资者应当充分考虑自身特定状况,并完整理解和使用本报告内容,不应视本报告为做出投资决策的唯一因素。对依据或者使用本报告所造成的一切后果,本公司及作者均不承担任何法律责任。本公司及作者在自身所知情的范围内,与本报告所指的证券或投资标的不存在法律禁止的利害关系。在法律许可的情况下,本公司及其所属关联机构可能会持有报告中提到的公司所发行的证券头寸并进行交易,也可能为之提供或者争取提供投资银行、财务顾问或者金融产品等相关服务。本报告版权仅为本公司所有。未经本公司书面许可,任何机构或个人不得以翻版、复制、发表、引用或再次分发他人等任何形式侵犯本公司版权。如征得本公司同意进行引用、刊发的,需在允许的范围内使用,并注明出处为“时代商业研究院”,且不得对本报告进行任何有悖原意的引用、删节和修改。本公司保留追究相关责任的权利。所有本报告中使用的商标、服务标记及标记均为本公司的商标、服务标记及标记。

本网站上的内容(包括但不限于文字、图片及音视频),除转载外,均为时代在线版权所有,未经书面协议授权,禁止转载、链接、转贴或以其他 方式使用。违反上述声明者,本网将追究其相关法律责任。如其他媒体、网站或个人转载使用,请联系本网站丁先生:news@time-weekly.com

相关推荐
天合光能钙钛矿晶硅叠层组件再刷世界纪录,为太空光伏发展打下坚实基础
A股最靓的仔!年内ETF规模激增2200亿,32只主题ETF涨超20%,传媒卫星板块频现涨停
钱大妈港交所递表 社区生鲜GMV五连冠 营收盈利同步增长
主业下滑,“炒股”赚了8亿?拉卡拉净利预增超200%,重仓蓝色光标
扫码分享