地产老板造车滑铁卢:观致被执行,宝能仍欠薪,房企被多元化反噬

黄婧 孙华秋
2023-05-08 21:47:21
来源: 时代周报
造车不同于跑马圈地。

一则不太起眼的消息,将静默许久的观致汽车再一次拉回大众眼前。

天眼查公开信息显示,近日,观致汽车有限公司再被执行2523余万元,目前被执行金额已超10.3亿元。此外还存在多个失信被执行人(老赖)、限制消费令及终本案件信息,未履行总金额超3.2亿元。

2017年12月,宝能集团宣布入股观致。2018年1月,用66.3亿元拿下观致汽车51%股份,获得其控制权,从此正式进入汽车行业。姚振华还曾公开表态在观致汽车上投入了超过500亿元,并表示要用10到15年的时间将宝能汽车打造成具备强大影响力的集团,计划到2022年推出26款新车型。根据宝能汽车当时的规划,除主流品牌观致以外,宝能汽车还计划推出高端智能电动车品牌“BAO”和小型纯电动品牌“悠宝利”。

时间来到2023年,这一伟大愿景还是没能最终达成。

2021年,观致汽车全年销量从2018年巅峰时期的6.32万辆下跌至5200辆。之后欠薪、停产、生产设备被拍卖等关键词充斥在观致汽车最新资讯中,而观致离高端汽车这一愿景也越来越远。

陨落的造车梦

宝能汽车讨薪事件仍在发酵。

“2021年6月到2022年4月一直没有发工资,到2022年4月又开始零零散散地补一些。之后2022年9月至今也只发过半个月工资。”接近宝能汽车高层的员工徐明(化名)向时代周报记者表示。

4月18日下午左右,宝能汽车多名在职员工聚集在位于深圳宝能科技园2楼的宝能汽车集团执行总裁陆幸泽办公室门口。

“本来让陆幸泽跟大家谈,可是他不出来,一直在办公室。”徐明告诉时代周报记者。无奈之下,员工们写下诉求,数十名员工一同签字画押提交给上层。

此外,另一名宝能汽车集团在职员工张君告诉时代周报记者,4月上旬,包括宝能汽车销售在内的宝能集团各个业务版块的员工也多次来到宝能科技园希望能讨回自己的工资。

“现在大家都是在‘表演式办公’。”上述两位宝能汽车员工均表示,目前手上的业务均已停滞,他们一边来到办公室打卡,一边忙着求职面试。

据张君透露,2021年4、5月份,宝能汽车集团员工规模大概有两万多人。而截至2023年5月5日,公司内部系统上显示的在职员工降至千余人。

记者查阅了天眼查中西安宝能汽车有限公司2021年年度报告,该公司2021年度社保在缴人数也只有5人。

事实上,不止宝能汽车,整个“宝能系”的流动性依然堪忧。据时代周报记者3月25日统计,旗下各家子公司共计成为被执行人1198次,成为失信被执行人493次。其中深圳市宝能投资集团有限公司被执行总金额为387亿元,宝能控股(中国)有限公司被执行总金额为216亿元,钜盛华被执行总金额为250亿元。

流动性困局下的宝能汽车犹如缺血的困兽。

虽然在2023年2月3日,宝能汽车集团还在开工动员大会上表示:将“全力保障A3、GX16、A三款重点车型量产。”在徐明看来,开工大会消息的发布意在向外界传达,宝能还在做事。“但其实宝能的汽车根本没有用心做,核心技术和研发都缺乏。”

张君也举了个例子,2022年9月21日,宝能汽车集团召开旗下“悠宝利汽车”首届经销商合作伙伴大会,在现场揭晓新品牌“悠宝利”并发布了小型电动车悠宝利A3。悠宝利A3车型被不少网友吐槽与五菱宏光miniev神似。

事实上,张君透露,悠宝利汽车零部件供应商大约有三分之一与五菱是同一个供应商,“有的零件直接把五菱标换成悠宝利的。”

房企造车滑铁卢

2015年以来,随着蔚来、理想、小鹏等造车新势力发展渐见起色,多家房企陆续入局新能源汽车产业链投资,部分房企甚至直接下场造车。

据公开数据梳理,2018—2019年是房企大规模涉足新能源汽车产业链的高峰期,恒大汽车就宣称投资规模超3000亿元,而宝能布局新能源汽车预计总投资规模亦近1000亿元。

不过,房地产与新能源汽车的结合属于跨界经营,始终存在一定的行业壁垒,因而直接试水造车的房企并不多,多以财务投资参与为主,围绕上下游产业链展开合作。

大型房企更热衷于整车制造环节,比如万达、中国恒大、华夏幸福、宝能、雅居乐、富力均在造车产业链有布局,恒大和宝能更是斥巨资下场直接造车。

中国恒大在2018年财报指出,要力争3至5年成为世界规模最大、实力最强的新能源汽车集团,计划三年内实现50万至100万辆的产能建设。恒大汽车在2020年业绩发布会时曾表示,公司已累计投入474亿元,在天津、上海、广州建设智能工厂。

宝能则在2017年成立宝能汽车,2018年初斥资66.3亿元正式入驻观致汽车,计划连续5年每年投资100亿用于新产品研发;并在多地建设新能源汽车生产基地。

图表1:房企涉足新能源汽车整车制造的情况
资料来源:公司公告、公开资料整理

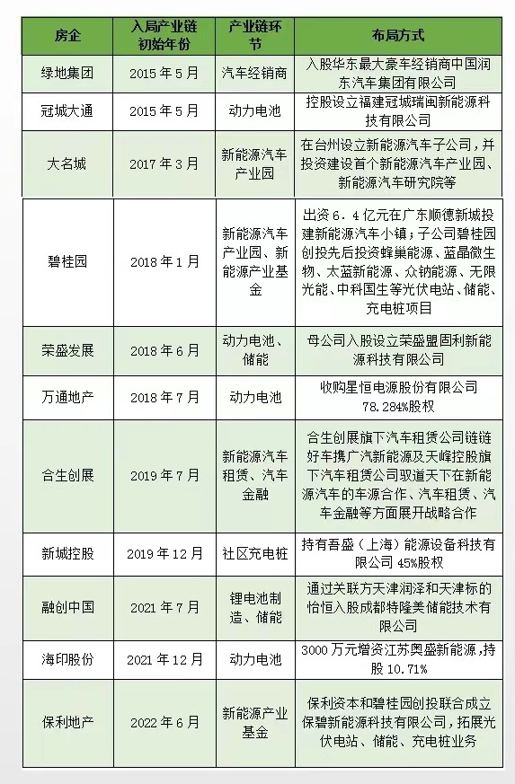
相较于直接造车,绿地、合生创展、新城控股、融创中国、碧桂园、保利地产、冠城大通、大名城、万通地产、海印股份等房企则通过切入动力电池、充电桩、经销商、汽车服务、产业园等领域,布局新能源汽车产业链的上游和下游环节。

图表2:部分房企投资新能源汽车产业链的情况
资料来源:公司公告、公开资料整理

实际上,曾经高调入局汽车行业的万达也在近期悄然退出。天眼查公开信息显示,万达汽车科技服务有限公司发生工商变更,企业名称变更为泰庆(珠海)汽车科技服务有限公司,大连万达集团股份有限公司退出股东行列,新增股东山东泰岳实业集团有限公司。

变更后,公司现股东为山东泰岳实业集团有限公司和泰庆(北京)科技有限公司。这也意味着,持续十八个月的万达“造车梦”,终究是破裂了。

4月24日,恒大汽车也在公告中披露,因资金不足,天津工厂暂缓生产恒驰5。

目前来看,介入整车的房企不少都遭遇了滑铁卢,雅居乐投资的威马汽车负面不断,华夏幸福入股的哪吒汽车部分股权也陆续出售,而其他投资新能源汽车产业链的房企多数亦是“雷声大,雨点小”。

对跨界转型的房企来说,地产业务依然是企业的最大支撑。在2020年8月出台房地产“三道红线”的背景下,部分房企甚至被多元化扩张模式所反噬,处于债务艰难自救的泥淖。

入局新能源汽车领域,似乎未能改善房企的业绩困境。据Wind数据统计,上述17家涉足新能源汽车产业链的房企中,有15家在A股/港股上市,除了中国恒大年报连续两年难产外,其他14家2022年归母净利润均骤降,其中7家陷入亏损状态。

图表3:2019年和2022年15家上市房企的业绩对比情况
数据来源:Wind

跨界造车,难上加难

“近两年房地产市场降温,为了缓解发展上的危机,低成本的拿地,一些房地产公司也希望通过造车进入新的赛道,使整体业务更加平衡,期望通过造车获得新的增长。”谈及近两年地产企业的跨界造车热,奥纬咨询董事合伙人张君毅对时代周报记者表示。房地产市场增长天花板隐现,跨界造车成为地产企业“曲线救企”的方式。

然而,跨的是汽车业,实际操作过程中却脱不掉“圈地”的影子,以造车之名圈地,变为跨界背后的真正逻辑。2020年11月,一份国家发改委下发的《关于开展新能源汽车整车生产及项目情况调查的通知》(下称《通知》)被媒体曝光。《通知》要求各地上报恒大、宝能自2017年以来在当地的汽车投资项目进展。

跨界造车本就是成功概率很低的事情。在黄河科技学院客座教授张翔看来,跨界造车的挑战在于造车不仅要具备资金,还要选择一个正确的发展路径和项目方案,打造有竞争力的车型,同时背后还需要有优秀的团队支撑,以上条件必须同时满足。

即便在同时具备以上条件的情况下,造车路上的风险也依然存在。“房地产和汽车本身都是重资产企业。结合地产业的三条红线,地产商想要跨界造车会更难。”在张君毅看来,市场降温,企业自身的房地产主业不仅难为造车副业“输血”,反而容易将其拖垮。

缺乏核心技术竞争力,是地产企业在造车路上暴露出的典型问题。张翔表示,多数地产企业造车的生产资质、工厂、零部件等都是通过收购的方式来搭建完成,并没有将这些条件有机整合,从而造出有竞争力的车。

此外,张翔指出,“地产企业造车更多是靠‘砸钱’,用最快的时间弄出成果来,手法比较粗糙,往往不得其法。”

造车不同于跑马圈地,房地产行业的经营思维与造车存在着本质上的不同。房企们在入局造车的那一刻,或许早已注定了终局。

本网站上的内容(包括但不限于文字、图片及音视频),除转载外,均为时代在线版权所有,未经书面协议授权,禁止转载、链接、转贴或以其他 方式使用。违反上述声明者,本网将追究其相关法律责任。如其他媒体、网站或个人转载使用,请联系本网站丁先生:news@time-weekly.com

相关推荐
中国游客夺回“榜一大哥”,国庆假期预计日均200万人出境,“老网红”泰国失宠
国庆租车市场观察:有平台租车价格涨3倍,小米SU7成热门婚车,有商家报价一天500元起
实探调改中的西贝,有菜品降价超20%,顾客下单3.9元馒头领走100元代金券
实探双节白酒市场:五粮液抽5000万大奖,高端白酒降价数百元,山姆的飞天也在促销
扫码分享