提车只能提减配车型,新款红旗H5惹众怒
陈梓庆
2022-11-03 15:57:02
来源: 消费者报道
据车主们反映,对于参与盲订和预售的用户,目前红旗方面只能交付“减配”后的车型。
盲订、预售、大定……新车上市后,车企吸引第一批车主入手的手段日益多样,不过也因为各种原因引发不少消费维权纠纷。
近日,多位新款红旗H5车主向《消费者报道》反映,称他们预订的新车迟迟未能如期交付,红旗方面还告知只能交付“减配”后的车辆,让多位新款红旗H5车主走上维权之路,不少车主还在黑猫投诉平台发起投诉。
那么,红旗为何会向消费者提供“减配”产品?针对车主的投诉红旗方面又有何解决方案?《消费者报道》对此进行了采访调查。
▲新款红旗H5(来源:一汽红旗官方)
苦等提车,灯光减配
“我花真金白银支持国产汽车,现在却遇到这样的情况。”安徽阜阳的王先生在接受《消费者报道》采访时说道。
今年7月20日,王先生参与了新款红旗H5的盲订和预售活动,随后8月14日在当地的一家红旗官方4S店交纳意向金,订购了一辆新款红旗H5智联旗畅版汽车。然而,到了9月初,王先生仍然未能提车。
无独有偶,广州的梁先生也遇到了提车难的问题。7月25日,梁先生同样参加了新款红旗H5的盲订和预售活动,并在8月14日在广州的一家红旗官方4S店支付意向金,订购了一辆新款红旗H5智联旗畅版汽车,至今未能提车。
除了上述车主之外,还有来自全国各地的多位新款红旗H5车主向《消费者报道》反映迟迟未能提车的问题。那么,这款高调上市并开启预售的红旗新车为何会出现提车难问题?
据车主们反映,对于参与盲订和预售的用户,目前红旗方面只能交付“减配”后的车型。

▲4S店告知消费者车辆要减配(消费者供图)
王先生告诉《消费者报道》,根据其购车所在4S店的说法,目前可交付的新款红旗H5智联旗畅版汽车,与约定的车型配置相比,减少了自适应近光ALS、LED前雾灯、转向辅助灯等功能。
“现在不是不能提车,而是只有减配的车型可以交付,如果要交付没有减配的车型则只能无限期等待,4S店没有给出明确的交付时间。”王先生表示。
▲多位车主投诉新款红旗H5减配问题(来源:车质网)
此外,其他多位投诉类似问题的车主,也向《消费者报道》表示自己收到4S店发来的车型减配通知。苦等爱车多日却等来如此消息,这让车主们难以接受。为此,多位车主在黑猫投诉、车质网等平台发起投诉,不过并未得到红旗方面的解释和说明。
950元的赔偿难平众怒
提前预订的车型却以“减配”的姿态交付,此风波已经波及多位新款红旗H5车主。《消费者报道》加入了一个维权微信群,里面已经有近百位新款红旗H5智联旗畅版车主参与维权。

▲预售时的标配功能目前已显示为选装功能(来源:消费者供图、一汽红旗官方网站)
车主提供的购车时获取的功能配置表显示,新款红旗H5智联旗畅版汽车的自适应近光ALS、LED前雾灯等功能一栏均显示为标配功能。目前,在红旗官方手机App中,新款红旗H5智联旗畅版车型的自适应近光、前雾灯等配置仍然显示为标配功能。不过,在一汽红旗的官方网站上,上述功能已经全部显示为选装功能。
《消费者报道》查询红旗汽车的官方网站、官方微博等平台,并未发现对新款红旗H5智联旗畅版汽车减配的通知或公告。有车主指出,4S店甚至未主动告知车辆减配情况,而是车主主动询问后才告知,且并未提供一汽红旗厂家的相关文件,只是口头或微信编辑文字讲述减配的情况。
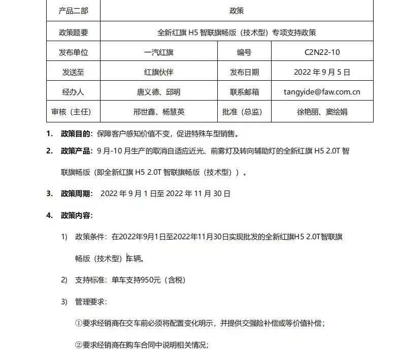
▲疑似新款红旗H5减配交付的内部文件
一份疑似一汽红旗厂家的内部文件显示,红旗方面将在2022年9月1日至2022年11月30日,向消费者提供一款名为“全新红旗H5智联旗畅版(技术型)”的车型,针对2022年9月至10月生产的新款红旗H5智联旗畅版汽车,取消其自适应近光、前雾灯、转向辅助灯三项功能配置。
不过,在红旗汽车官方网站上,新款红旗H5车系列表中并没有“全新红旗H5智联旗畅版(技术型)”的任何信息,一汽红旗方面也并未对外公布此车型的相关信息。
▲官方网站没有“全新红旗H5智联旗畅版(技术型)”的任何信息(来源:一汽红旗官方网站)
该文件还指出,针对减配车型的问题,还会向用户提供950元的经济补偿。王先生表示,4S店愿意提供950元的交强险补偿,不过他并不接受这样的解决方案,而是希望可以交付没有减配的车辆。
梁先生指出,除了减配问题,红旗方面提供的盲订权益截止日期为今年9月30日。“如果我这个月内拒绝交付减配的车辆,那就意味着提车不成功,我的盲订专属权益有可能会被取消。”
目前,多位车主向《消费者报道》表示,自己并不接受红旗提供的补偿方案,只希望可以交付没有减配的车辆。
针对上述红旗车主反映的问题,《消费者报道》拨打了红旗汽车的客服电话,客服人员表示:“新款红旗H5智联旗畅版确实有减配车型推出,红旗方面也提供了相应的补偿措施,并不存在损害消费者权益的问题。针对车主们反映的问题,我们也会将情况反馈给一汽红旗厂家相关部门,后续会不断完善产品设计和销售环节。”
就新款红旗H5减配的相关问题,《消费者报道》向一汽红旗方面发送了采访函进行问询,截至发稿前未获回复。
知名法律博主@谈典看法、上海中联(成都)律师事务所律师郭小明指出,如果车主与红旗方面就车辆预售通过合同等形式达成了协议,那么红旗方面提供减配的车型就属于违约行为。“在此情况下,红旗方面需要承担继续履行合同或采取补救措施、赔偿损失等法律责任,消费者可以要求红旗按照预订车型配置交付,也可以要求其赔偿差价。若无法达成一致意见,消费者可以要求解除合同,退还费用。”
郭小明建议,如果车主们与红旗方面协商不成,可以请求消协介入调解,或者向市场监督部门举报,也可以直接向人民法院提起诉讼。
截至发稿前,有车主表示自己已经作出妥协,提走了减配后的车型,不过他们仍然希望红旗方面可以为此提供更加合理的解决方案,以保障车主的权益。
本网站上的内容(包括但不限于文字、图片及音视频),除转载外,均为时代在线版权所有,未经书面协议授权,禁止转载、链接、转贴或以其他
方式使用。违反上述声明者,本网将追究其相关法律责任。如其他媒体、网站或个人转载使用,请联系本网站丁先生:news@time-weekly.com