薇娅被质疑售卖山寨Supreme联名产品,承诺退货却不承认“售假”

消费者报道
2021-05-21 18:30:33
来源: 消费者报道

万物皆可 Supreme!


没想到这句充满调侃意味的话在头部主播薇娅的直播间成了真。


根据薇娅直播的回放片段,她曾在直播间售卖一款声称Supreme x GUZI联名的挂脖风扇(售价198元),并多次强调该产品是美国联名,非香港代理。

 

图片

 

但时尚博主Abestyle公开质疑这个是山寨联名,其原话为:选品的人不懂山寨也就算了,自己都不懂 supreme这样的品牌,它根本不会和国产品做任何的联名,以及真的联名的话,代购也好,早就铺天盖地了,甚至也不会是这个198价格售卖。


但薇娅回应“在法律上可能没有问题”。事情的真相到底是什么?《消费者报道》马上展开了调查,并从联名方、生产方、直播带货方这3个维度进行了简单梳理。


联名挂脖风扇的联名方:四川速普锐品牌管理有限责任公司

此“Supreme”非彼Supreme


顺着挂脖风扇这条线索,本刊找到了与古姿联名的“Supreme”网站。其网址为:www.supremeusa.com。网站为四川速普锐品牌管理有限责任公司所有(下称“四川速普”)。而正版Supreme的官方网址为:www.supremenewyork.com。两个网址虽然不一样,但容易让人混淆。


天眼查公开资料显示,四川速普成立于2020年6月,法定代表人为解宜鑫。这家公司由北京潮品品牌管理有限公司(下称“北京潮品”)控股99.9%。

 

图片

股权信息来自天眼查

 

而北京潮品成立于2021年2月,法定代表人同为解宜鑫。这家公司由解宜鑫持股70%,另外30%的持股方是SUPREME BRAND MANAGEMENT GROUP INC(Supreme品牌管理集团)。

 

图片

股权信息来自天眼查

 

根据四川速普网站的描述,Supreme品牌管理集团由WEN-JANG SHIEH(创始人&董事局主席)在美国创立。但事实上,正版Supreme的创始人是James Jebbia。两个创始人并不吻合。


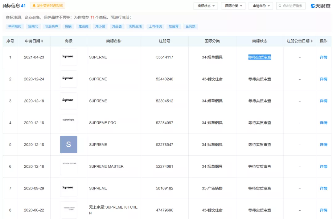
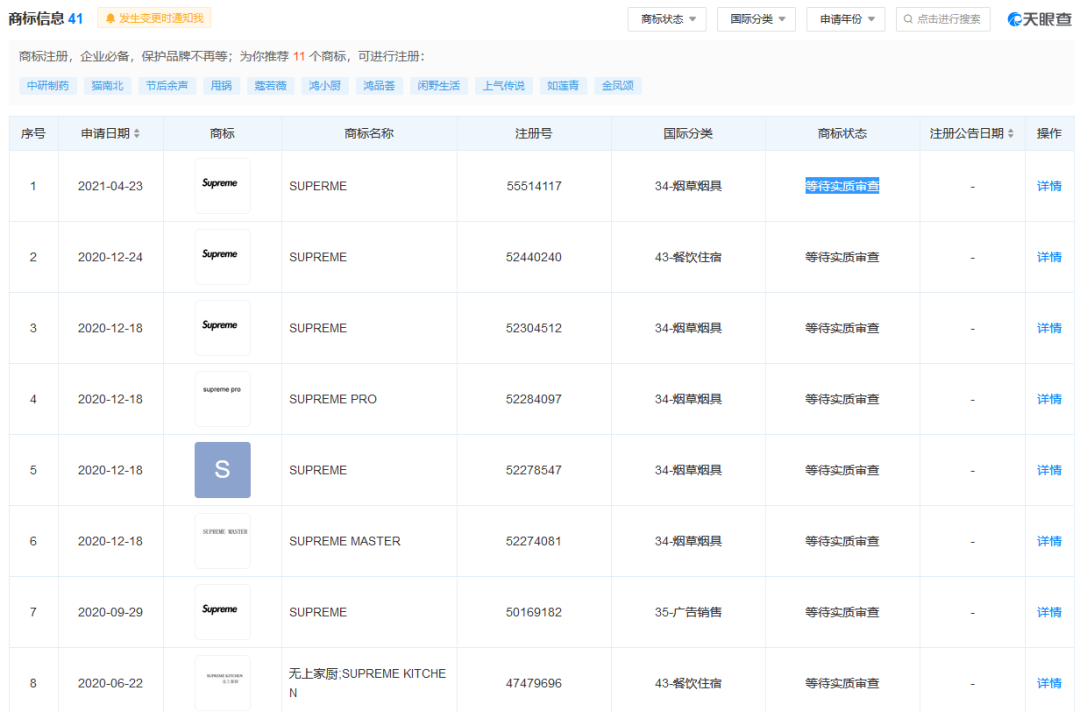
值得一提的是,解宜鑫持有的另一家公司“广州中研制药有限责任公司”在2017年7月至2021年4月,曾有过41次与“Supreme”相关的商标申请。分类包括了烟草烟具、餐饮住宿、办公用品、灯具空调等。绝大部分的商标状态处于“等待实质审查”。

 

图片

商标信息来自天眼查

 

综上所述,薇娅在直播间售卖的Supreme x GUZI联名挂脖风扇,并不是GUZI与正版Supreme的联名款,而是GUZI与Supreme品牌管理集团的联名款。而这个集团在各大搜索引擎上都很神秘。

 

联名挂脖风扇的生产方:GUZI(古姿)

发布致歉声明,暗指误信“山寨Supreme”


联名挂脖风扇的生产方为GUZI(古姿),根据其微博认证信息,GUZI隶属于佛山市顺德区依诺网络科技有限公司。天眼查公开资料显示,公司名于2021年4月变更为“古姿(广东)智能科技有限公司”。其官网地址为:www.yfguzi.com。


令记者疑惑的是,在天猫、京东上,古姿旗舰店主要出售挂脖风扇、蒸脸器、筋膜枪等潮品,但其官网却主要出售各个知名品牌的打印机、办公桌、办公椅等(如惠普、佳能、得力)。两个渠道的风格相差甚远。

 

图片
截图自古姿京东旗舰店

 

图片

截图自佛山市顺德区依诺网络科技有限公司官网

 

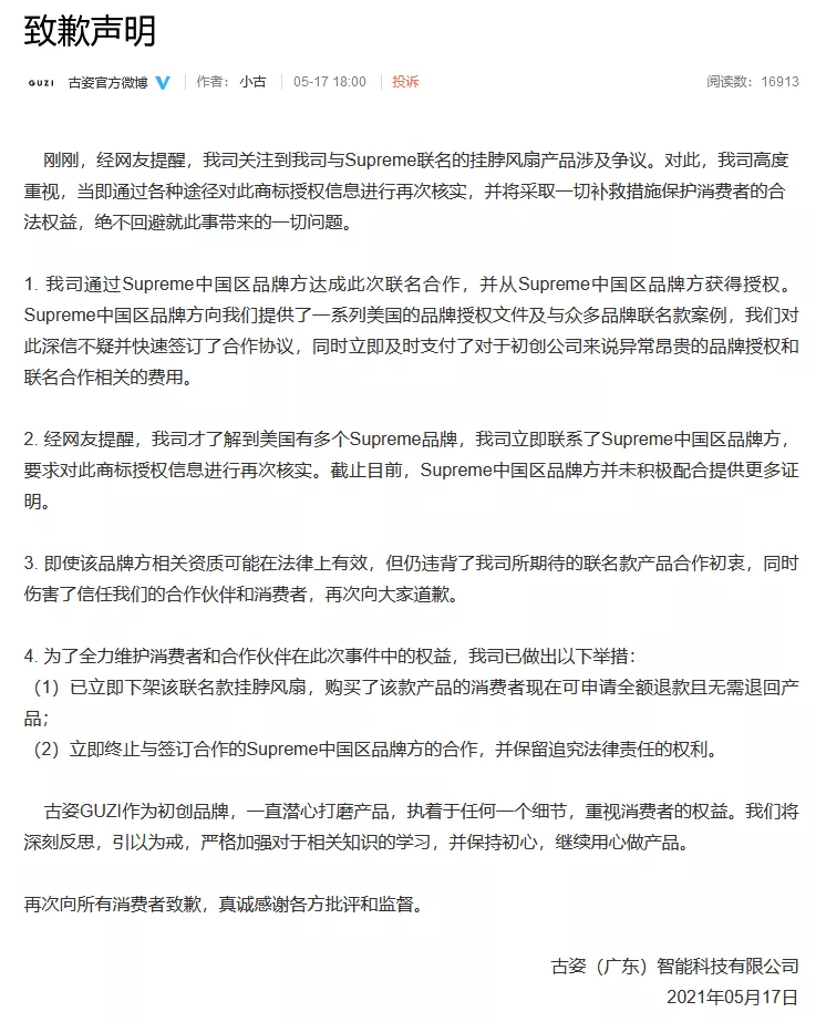
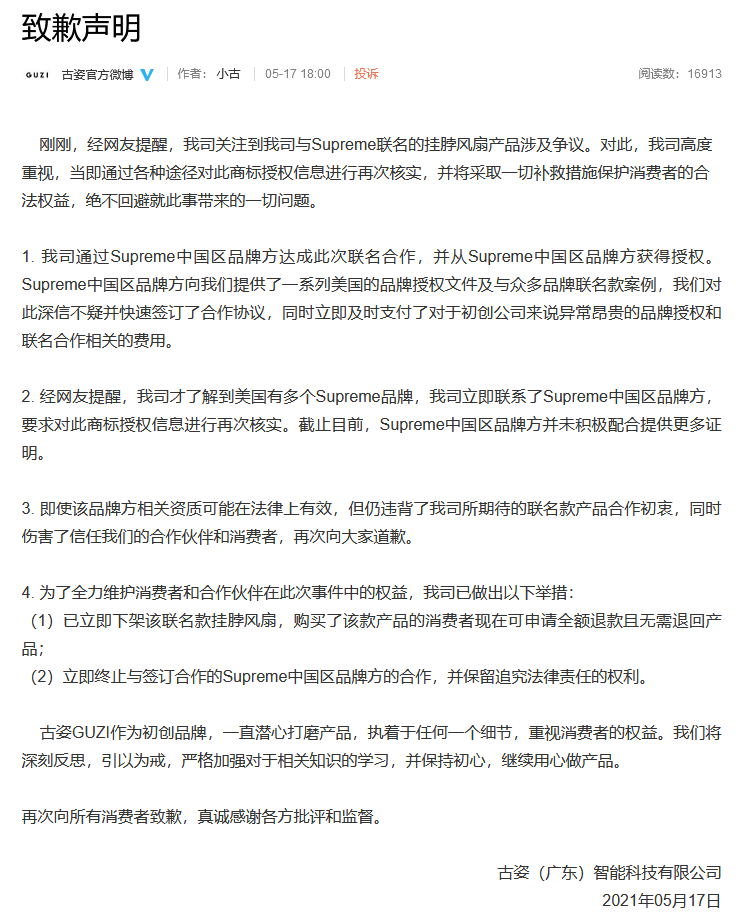
在联名质疑声浪中,古姿通过微博发布致歉声明,称虽然合作品牌方相关资质可能在法律上有效,但仍违背了古姿所期待的联名款产品合作初衷,同时伤害了信任古姿的合作伙伴和消费者。

 

图片

古姿官方微博发布的致歉声明

 

就联名合作的过程,古姿在声明中表示,Supreme中国区品牌方向其提供了一系列美国的品牌授权文件及与众多品牌联名款案例,古姿对此深信不疑并快速签订了合作协议,同时立即及时支付了对于初创公司来说异常昂贵的品牌授权和联名合作相关费用。


被质疑山寨Supreme的官网似乎也印证了这一点。本刊在上面浏览到多起联名合作案例,包括了A股上市公司长盈精密、深圳元宿舍集团、颜如玉等。

 

图片

 

值得关注的是,古姿在事件发生后曾要求Supreme中国区品牌方对商标授权信息进行再次核实。但对方并未积极配合。


联名挂脖风扇的直播带货方:薇娅

承诺退货,但没有承认“售假”


作为联名挂脖风扇的直播带货方,薇娅在事件发生后于直播间作出回应,指出她卖的Supreme联名挂脖风扇和她理解的Supreme不是同一个。在法律上可能没有问题,虽然是美国Supreme联名,但在她个人角度,不是她想卖的Supreme产品。当时这个产品是天猫国际官方小二推荐给她的,她希望商家能对在她直播间购买该商品的用户进行全额退款,并且不退货。

 

图片

 

值得一提的是,薇娅并未就产品资质问题和团队选品不严谨进行道歉,只是一味强调这个事情不应该发生在她身上。


虽然薇娅作为主播,不参与实际经营活动,不属于网络购物合同的双方主体。消费者发现买到假货,主播一般不承担直接的违约责任。但是薇娅作为产品宣传方,同时作为广告代言人,进行虚假或者引人误解的商业宣传是要承担法律责任的。


根据《中华人民共和国广告法》第三十八条,广告代言人在广告中对商品、服务作推荐、证明,应当依据事实,符合本法和有关法律、行政法规规定,并不得为其未使用过的商品或者未接受过的服务作推荐、证明。


根据《中华人民共和国广告法》第五十六条,违反本法规定,发布虚假广告,欺骗、误导消费者,使购买商品或者接受服务的消费者的合法权益受到损害的,由广告主依法承担民事责任。广告经营者、广告发布者不能提供广告主的真实名称、地址和有效联系方式的,消费者可以要求广告经营者、广告发布者先行赔偿。关系消费者生命健康的商品或者服务的虚假广告,造成消费者损害的,其广告经营者、广告发布者、广告代言人应当与广告主承担连带责任。前款规定以外的商品或者服务的虚假广告,造成消费者损害的,其广告经营者、广告发布者、广告代言人,明知或者应知广告虚假仍设计、制作、代理、发布或者作推荐、证明的,应当与广告主承担连带责任。


针对薇娅在直播间出售争议Supreme x GUZI联名挂脖风扇,本刊也联系了薇娅团队的公关负责人徐小姐。她表示该事件的回应以薇娅在直播间的回复为准。当记者表示想就事件作进一步了解,对方表示最近比较忙,要处理618的事,相关采访和回复可能要等到618以后。


事实上,这已经不是薇娅第一次被指售卖山寨产品。


2020年1月,意大利轻奢品牌ASH在微博发出声明,称收到多名消费者和销售渠道投诉,表示“薇娅viya高端定制女鞋”淘宝店铺存在抄袭(仿冒制作)ASH品牌旗下多项产品的行为并在“薇娅viya直播间”销售。针对此事,已委托发表律师声明,督促有关单位和个人立即停止违法行为,收回、销毁已经投入市场的抄袭(仿冒制造)产品。

图片

图片来自ASH品牌官方微博

 

同年3月,原创设计品牌squarecircle在微博上称,薇娅在直播中销售的自有女装店铺商品的其中一款针织开衫毛衣,涉嫌抄袭squarecircle2019年12月2日在淘宝官方店铺上线售卖的商品。款式、设计完全一致,但用了品质较差的纱线替换。

 

图片

截图来自squarecircle官微

 

在直播带货食品的时候,薇娅更加出现过手上产品和背景宣传产品不一样的尴尬情况。


图片

 

从辛巴团队带货假燕窝,再到这次薇娅团队的Supreme联名风波,头部主播团队的选品能力似乎不如消费者想象中的那么可靠。这种可靠不再局限于产品质量,而是延伸到产品背后的授权资质问题。


正如薇娅自己在博鳌亚洲论坛2021年年会分论坛上所说的,用户在直播间消费是基于对主播的信任,对于主播来说,怎样维护消费者的信任至关重要。


《消费者报道》也希望她对得起用用户的信任以及她自己说过的话。


本网站上的内容(包括但不限于文字、图片及音视频),除转载外,均为时代在线版权所有,未经书面协议授权,禁止转载、链接、转贴或以其他 方式使用。违反上述声明者,本网将追究其相关法律责任。如其他媒体、网站或个人转载使用,请联系本网站丁先生:news@time-weekly.com

相关推荐
盛诺一家发布“心脏国际MDT项目” :72小时国际专家响应,为患者寻最精准治疗方案
助贷新规落地调查:单利最低达7.56%,有网贷平台主动降2个点利率“拉客”
投资人接连上门!肿瘤科研成果用于皮肤修复,重庆这家公司成立一年估值3亿
70亿资金违规拆借背后,新城控股的“里子”漏了
扫码分享