咸亨国际重销售轻研发,毛利率逆势锐减,持续盈利能力堪忧
时代商学院研究员 黄祐芊
在同行毛利率基本保持稳定的情况下,咸亨国际科技股份有限公司(以下简称“咸亨国际”)毛利率却在两年间锐减8个百分点,盈利能力急剧“变脸”的企业能否顺利拿到上市批文?
1月28日,咸亨国际首发上会获通过,但至今迟迟未获得上市批文。该公司本次IPO拟募资4.43亿元,用于生产基地产业化建设项目、信息化升级及总部基地建设项目、赛孚城应急体验馆及技术服务网络建设项目、研发中心建设项目等。保荐机构为海通证券,保荐代表人为陈金林、饶宇。
据时代商学院观察,2017—2020年,咸亨国际综合毛利率持续下滑,与行业平均水平差距日益增大,竞争力急剧下滑。而造成上述情况的主要原因是,该公司对销售过度投入,忽视研发的重要性。报告期内,咸亨国际研发人员的平均薪酬仅高于技术服务人员及生产人员,地位及待遇较差。同期,该公司营业成本涨幅远超营业收入规模,且由于下游客户主要为国企等强势客户,造成咸亨国际对上下游的议价能力极低,盈利备受考验。
5月10日,针对上述问题,时代商学院向咸亨国际发函询问,但截至发稿对方仍未回复。
毛利剧降,与营收趋势背离
咸亨国际成立于2008年4月,为工器具、仪器仪表等产品类别的MRO集约化供应商,并从事上述产品的研发、生产、销售及相关技术服务,目前主要服务于电力行业,及铁路、城市轨道交通等领域。
2017—2020年上半年,咸亨国际的营业收入分别为10.55亿元、15.21亿元、19.48亿元、8.14亿元,呈逐年增长趋势。与之形成鲜明对比的是,该公司的毛利率却呈持续下跌态势,持续盈利能力承压。
据招股书,报告期内,咸亨国际的主营业务毛利率分别为46.21%、40.85%、38.63%、38.19%,固安捷(NYSE:GWW)、快扣(NASDAD:FAST)、欧时公司(LSE:ECM)被列为咸亨国际同行可比竞争对手,上述3家企业的毛利率均值分别为44.01%、43.68%、43.31%、41.05%。整体来看,行业毛利率均值基本保持稳定,但咸亨国际毛利率却由2017年的46.21%跌至2019年的38.63%,下滑约8个百分点。

对此,咸亨国际将毛利率下滑的原因归结为采购电商化导致通用及新经营的产品价格更加透明,毛利空间下降;以及电力三产企业、其他非终端客户增加。
然而,时代商学院翻阅招股书后发现,上述理由似乎站不住脚。
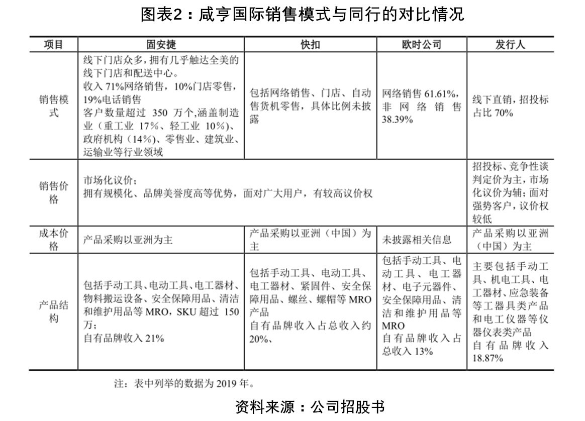
据招股书,咸亨国际销售模式以线下直销为主,招投标占比达70%,因此电商化采购对该公司毛利率影响较小。对比其主要竞争对手固安捷、快扣、欧时公司,上述3家企业的销售模式主要为网络销售,占整体销售收入的比重过半,但毛利率仍维持稳定。

按客户类别看,2018年、2019年,咸亨国际毛利率变动主要受非电商化客户毛利率变动影响。如图表3所示,2018年、2019年,非电商化客户(含电力三产企业)合计影响毛利率的比例分别为-6%、-3.61%,直接导致当期综合毛利率分别下滑5.36个、2.22个百分点。

需注意的是,同期,咸亨国际非终端客户对该公司的毛利率起积极影响,分别提升毛利率0.35个、0.77个百分点。
此外,按客户集中度看,咸亨国际前五大客户皆为直接终端客户,销售收入占比超7成。这反映出,报告期内,其新增客户如电力三产企业、其他非终端客户的销售收入占比较低,对该公司毛利率影响程度较小。
重销售轻研发,坦承议价能力低
那么,究竟是什么导致咸亨国际毛利率持续下跌?
通过翻阅咸亨国际招股书,时代商学院认为,这或与该公司重销售轻研发、核心竞争力日益趋弱有着极大联系。
报告期内,咸亨国际的研发费用分别为1928.84万元、2698.94万元、2869.49万元、1037.17万元,占各期营业收入的比重分别为1.83%、1.77%、1.47%、1.27%,占比极低且呈逐年下滑态势。
相反,该公司的销售费用及占比却持续高企。
2017—2020年上半年,咸亨国际销售费用分别为1.43亿元、1.86亿元、2.35亿元、1.07亿元,占各期营业收入的比重分别为13.59%、12.23%、12.09%、13.15%,约为同期研发投入的7—10倍。

该公司重销售轻研发的证据还体现在其研发人员的薪酬水平上。
据招股书,报告期内,咸亨国际的研发人员平均薪酬分别为14.02万元、15.08万元、16.07万元、7.68万元,远低于销售人员。
从图表5可看出,该公司的研发人员平均薪酬仅高于生产人员及技术服务人员;采购人员的平均薪酬与研发人员十分接近,但2019年,采购人员平均薪酬反超研发人员近2万元;对比管理人员、销售人员,研发人员的平均薪资仅为上述人员的一半左右。可见,研发人员地位较低。

专利作为研发投入的重要产出,其中属发明专利的含金量最高,为提升企业核心竞争力贡献最大。
但咸亨国际120项专利中,仅有13项发明专利,占比约1/10,且最新取得的发明专利日期为2018年5月,该年度有且仅有1项发明专利。其余发明专利获取的时间为2010年(1项)、2013年(1项)、2014年(4项)、2016年(4项)及2017年(2项),发明专利的产出时间主要聚集在2014年、2016年,时间久远,反映其研发创新活力较差。
企业研发创新活力差,将直接导致该公司核心竞争力趋弱,市场议价能力亦同步减弱。
招股书披露,报告期内,咸亨国际营业成本主要为对外采购成本,占比超8成。而且经销产品、自有产品外协生产业务的成本皆为外部采购成本构成。
时代商学院通过对比上述两类业务的营业收入及营业成本发现,2018年、2019年,经销产品、自有产品外协生产业务的营业收入增速分别为51.3%、25.48%,营业成本增速分别为65.36%、29.52%,均高于同期营收增速,可见该公司对成本把控能力较差,对供应商的议价能力较弱。
虽该公司以产品规格繁多、价格差异较大为由,未对产品平均销售价格进行披露。但其在招股书中对比同行销售价格的内容时坦承,竞争对手拥有规模化、品牌美誉度高等优势,面对广大用户有较高议价权;而咸亨国际面对强势客户,议价能力较低。
总结
报告期内,咸亨国际毛利率逐年下滑,与同行的差距日渐增大,持续盈利能力较弱。其在招股书解释称毛利率下滑主要系采购电商化、电力三产企业及其他非终端客户增加所致,但实际上是该公司重销售轻研发的经营策略导致高企的销售费用过度蚕食咸亨国际的利润,以及议价能力差难以转移成本上涨压力。
此外,由于该公司盈利能力弱,更加倚重销售驱动收入增长,投入研发的资金愈发缩减,而研发投入低又使其难以研发出好的产品,竞争力日渐趋弱,进一步拖累该公司毛利率持续走低,陷入恶性循环。
若未来不能通过技术升级、增强议价能力等措施提升盈利能力,咸亨国际持续经营恐面临考验。
参考资料:
1. 《咸亨国际首发招股说明书》(申报稿)
2. 《咸亨国际首次公开发行股票申请文件反馈意见》
3. 《咸亨国际IPO:新进者蚕食市场,毛利率全面下滑》.时代商学院
免责声明:本报告仅供时代商学院客户使用。本公司不因接收人收到本报告而视其为客户。本报告基于本公司认为可靠的、已公开的信息编制,但本公司对该等信息的准确性及完整性不作任何保证。本报告所载的意见、评估及预测仅反映报告发布当日的观点和判断。本公司不保证本报告所含信息保持在最新状态。本公司对本报告所含信息可在不发出通知的情形下做出修改,投资者应当自行关注相应的更新或修改。本公司力求报告内容客观、公正,但本报告所载的观点、结论和建议仅供参考,不构成所述证券的买卖出价或征价。该等观点、建议并未考虑到个别投资者的具体投资目的、财务状况以及特定需求,在任何时候均不构成对客户私人投资建议。投资者应当充分考虑自身特定状况,并完整理解和使用本报告内容,不应视本报告为做出投资决策的唯一因素。对依据或者使用本报告所造成的一切后果,本公司及作者均不承担任何法律责任。本公司及作者在自身所知情的范围内,与本报告所指的证券或投资标的不存在法律禁止的利害关系。在法律许可的情况下,本公司及其所属关联机构可能会持有报告中提到的公司所发行的证券头寸并进行交易,也可能为之提供或者争取提供投资银行、财务顾问或者金融产品等相关服务。本报告版权仅为本公司所有。未经本公司书面许可,任何机构或个人不得以翻版、复制、发表、引用或再次分发他人等任何形式侵犯本公司版权。如征得本公司同意进行引用、刊发的,需在允许的范围内使用,并注明出处为“时代商学院”,且不得对本报告进行任何有悖原意的引用、删节和修改。本公司保留追究相关责任的权力。所有本报告中使用的商标、服务标记及标记均为本公司的商标、服务标记及标记。
本网站上的内容(包括但不限于文字、图片及音视频),除转载外,均为时代在线版权所有,未经书面协议授权,禁止转载、链接、转贴或以其他 方式使用。违反上述声明者,本网将追究其相关法律责任。如其他媒体、网站或个人转载使用,请联系本网站丁先生:news@time-weekly.com