天鹅到家因夸大专业水准屡遭投诉,退费条款被质疑属霸王条款
陈丽玲
2021-04-09 17:26:15
来源: 消费者报道
退款难问题为何在天鹅到家屡屡出现?
“找保姆、保洁、月嫂,用天鹅到家APP,全国超1500万家庭都在用”,近期,由邓超代言的互联网家政平台天鹅到家的广告频繁出现在楼道内、电梯里。在洗脑式广告的强势营销及明星光环的加持之下,天鹅到家被众多有家政、月嫂需求消费者纷纷选择。然而火爆的市场营销之下,其服务水平能否跟上呢?《消费者报道》注意到,天鹅到家近期投诉不断,涉及夸大劳动者专业水准、服务质量差、高昂服务费等,而由此也引发了拒不退费、退费难等问题。《消费者报道》统计发现,截至发稿,天鹅到家在黑猫投诉平台的累计投诉量已高达1180条,投诉要求主要为退款。针对拒不退费、退费难、用户退款时限等问题,天鹅到家相关负责人向《消费者报道》表示,天鹅到家在收到用户申请后,会第一时间进行处理。在这一过程中,天鹅到家内部需要进行审核调查等一系列流程,所以会耗费一定的时间。

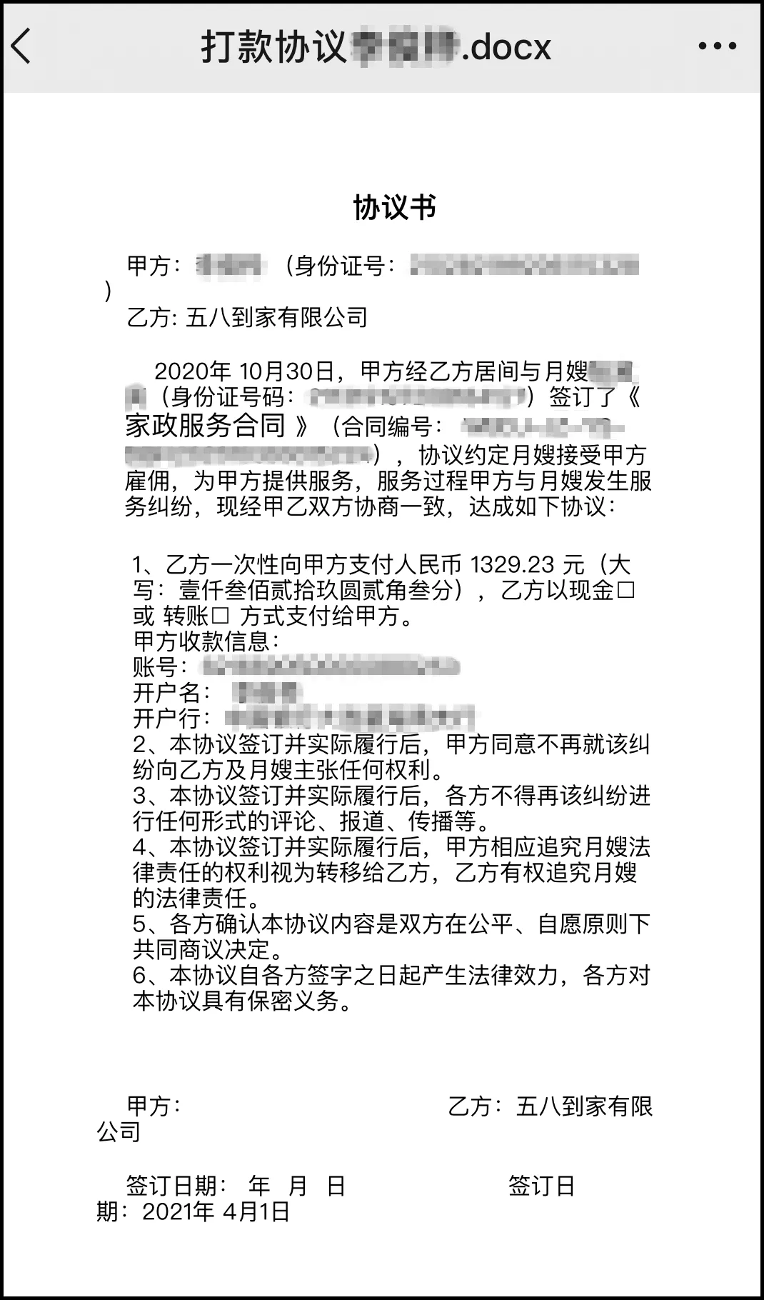
去年7月,辽宁大连的李女士在浏览了天鹅到家的月嫂服务页面之后,便收到了天鹅到家工作人员的联系,向其推荐月嫂。因为考虑到有明星效应的加持,且大平台比较有保障,李女士于是办理了天鹅到家价值12800元月嫂服务。李女士告诉本刊,月嫂面试时,天鹅到家顾问向李女士推荐了一位月嫂,并称其曾服务过60多个家庭,专业水平特别高,也持有各种资格证,是他们家的“白金月嫂”。李女士于是选择了这位阿姨。然而,等到月嫂上户之后,李女士在与其相处发现,该名月嫂素质较为低下,负面情绪比较多,常常发牢骚抱怨活干太多,做饭水平也不好,还会经常顶撞自己和家人。而真正让李女士崩溃的是,她发现该名月嫂一直以来给宝宝喝用开水烫过的母乳的做法是错误的。李女士告诉本刊,她上网查询发现,开水加热母乳会破坏母乳中有效的营养物质,导致宝宝缺乏营养来源。事情发生后,天鹅到家方面一直未给予有效处理。根据李女士提供的聊天记录显示,她曾多次催促天鹅到家给进一步的解决方案,但仍未得到有效回应。4月1日,李女士收到了来自天鹅到家方面的协议书,天鹅到家方面表示愿意赔偿李女士1329.23元。根据李女士提供的协议书,本刊发现,该协议书还规定了协议签订并实际履行之后,各方不得就该纠纷进行任何形式的评论、报道、传播等。

李女士向本刊透露,自己已拒绝该和解协议,并表示自己是通过天鹅到家平台找的月嫂,月嫂并未达到服务标准,自己没理由付给她工资,要求天鹅到家退还月嫂工资。《消费者报道》了解到,天鹅到家方面规定,若消费者想提前终止合同或更换家政服务人员时,应当向家政服务人员结清劳动报酬。实际上,辽宁大连李女士的遭遇不是个例。来自重庆的柳女士也因天鹅到家月嫂专业水平问题陷入了烦恼之中。柳女士向本刊表示,自己今年2月和天鹅到家签约了月嫂服务,到目前为止,有几位月嫂提供过上户服务,但都技术不够专业,还存在人品问题,因此造成自己和宝宝生病住院。天鹅到家方面表示,柳女士可以申请保险理赔。

而值得关注的是,近期一则深圳雇主聘用天鹅到家保姆期间发生婴儿不幸死亡的消息也让天鹅到家深陷舆论焦点。对于,无独有偶,今年2月,职业打假人王海曾发布微博称:天鹅到家长达三年的涉嫌虚假宣传、资料造假,其服务导致的儿童伤害屡见不鲜。除了夸大劳动者专业水准之外,在服务费的收取方面,天鹅到家也饱受诟病,不少消费者质疑其高昂服务费属于霸王条款。安徽合肥的李女士去年8月跟天鹅到家签订了保姆服务,但等了好几天一直没有阿姨上户服务,李女士以天鹅到家违约在先要求解除合同。天鹅到家顾问则告诉李女士,可以解约,但是服务费不能退。李女士对此无法接受,“首先是天鹅到家违约在先,而且订单都是未服务,凭什么不能退费。”李女士认为自己要回服务费合情合理。从去年8月份开始,李女士一直就服务费退费问题与天鹅到家方面协商,但天鹅到家方面却以各种理由推诿怠慢,拒不退款。直到近期,李女士将此事发布在网上,天鹅到家方面才同意退款,但仍需扣除服务费。李女士告诉本刊,当时签订服务时交了8千多元,但天鹅到家方面只退款2千多,因此对于退款不能达成共识。“我的诉求就是阿姨的工资可以结清,然后所有的服务费该退多少就退多少,从去年8月以来的滞纳金该赔的赔。”李女士表示。“他们的服务费收入本来就很高,那个合同就是霸王条款,就是无论阿姨干多长时间,哪怕干了一天,都要收一个月的服务费。”李女士同时抱怨道。

值得注意的是,《消费者报道》在网上查询发现,投诉天鹅到家的用户比比皆是,被投诉的原因多是劳动者专业水平有限、服务质量不佳而引发的退费难、拒不退费等问题。《消费者报道》统计发现,截至发稿,天鹅到家在黑猫投诉平台的累计投诉量已高达1180条,投诉要求主要为退款。

《消费者报道》查阅天鹅到家签约合同发现,针对解除合同的问题,合同其中一个条款写道“甲(消费者)丙(天鹅到家)合作关系在首个家政服务人员预约上户之日起14日内(含14日)提前终止或解除的,丙方在甲方已支付的信息服务费中扣除1000元居间必要费用,将剩余信息服务费用和服务交易保证金退还甲方;甲丙合作关系在首个家政服务人员预约上户之日起14日后提前终止的,丙方不退还甲方已支付的信息服务费。”

然而《消费者报道》注意到,针对天鹅到家违约的情况合同中并未提及。对此,本刊咨询了咨询了法律界人士,对方认为,从法律角度来说,这属于霸王条款。提供格式条款的一方不合理免除或减轻其责任,加重对方责任、限制对方主要权利的,该条款无效。因为家政服务的质量并非是14日之内可以检验,以14日作为检验标准并非是合理期间,即便在14日之后雇主因为家政服务不符合要求如果致使合同目的不能成立,视为家政服务公司构成根本违约,雇主仍然可以主张解除合同并要求赔偿损失,而此条款限制了雇主的合同解除权。针对上述种种问题,《消费者报道》致采访函给天鹅到家方面。对于劳动者专业水平及服务质量问题,天鹅到家相关负责人向本刊表示,天鹅到家平台上的每一位劳动者均须经过专业培训并通过考核后方可上岗服务。根据保洁、保姆、月嫂等不同的工种,培训周期也都有所不同,因此会根据不同工种的特点,安排培训内容与时间,但会保证每一位劳动者都接受专业系统化的家政职业技能培训。对于信息服务费的收费标准界定问题,该负责人称,天鹅到家平台收取的信息服务费为居间服务费,是服务人员基本月报酬的120%。保姆、月嫂、育儿嫂等是长期服务,结合这类长期家政服务的服务周期特点,天鹅到家平台设定了14天这一费用退还基准。对于用户退款时限问题,该负责人表示,天鹅到家在收到用户申请后,会第一时间进行处理。在这一过程中,天鹅到家内部需要进行审核调查等一系列流程,所以会耗费一定的时间。《消费者报道》通过浏览天鹅到家APP发现,其主打家政保洁、保姆月嫂、上门安装、家电维修等业务。近年来,随着大众对家政服务需求的上升迅速崛起,并成为头部家庭服务平台。天眼查信息显示,天鹅到家所属公司为天津五八到家生活服务有限公司,该公司于2014年8月成立,注册资本为10000万人民币,法定代表人为姚劲波。自成立以来,天鹅到家已累计进行4轮融资,最近一次融资是2020年9月完成的来自红杉资本中国领投的战略投资融资。天鹅到家官方数据显示,其家庭服务已覆盖全国400多座城市,服务家庭数超过1500万,累计为200万劳动者提供就业机会,其中为150万自培劳动者创造就业机会。且在全国建有66处培训基地,其中包含10个大型菲佣式培训基地,600位家政培训人员,其中包括230位专业培训讲师。而对于劳动者专业水平、服务质量问题,不仅仅是天鹅到家需要面对的,也是其他家政服务企业的痛点。

根据江苏省苏州市消费者权益保护委员会今年2月发布的家政服务消费调查报告显示,49%的消费者对服务人员的服务质量和专业水平存在质疑;39%的消费者对家政服务人员的素质不放心;12%的消费者对服务价格是否合理有质疑,这些也是消费者遭遇家政服务不顺心的主要因素。对此,苏州市消保委提醒广大消费者,在选择家政服务时,一要查验服务人员的相关证明。包括其身份信息、健康信息,核实职业资格、服务技能以及个人信用记录等。目前,商务部的家政服务信用信息平台已经正式启用,消费者可通过相关途径查询。二要选择正规家政服务公司。认真查看经营者是否具有合法经营资质,服务制度是否完善,要选择证明齐全、信誉好、规模较大、服务规范的家政服务公司。三要细心签订服务合同。务必与家政公司签订书面合同,尽可能细化条款,明确约定服务时间、地点、内容、价格(节假日服务价格)、违约责任等。尽量不要未签合同就轻易交纳定金、押金之类的费用或办理金额较大的预付卡。
本网站上的内容(包括但不限于文字、图片及音视频),除转载外,均为时代在线版权所有,未经书面协议授权,禁止转载、链接、转贴或以其他
方式使用。违反上述声明者,本网将追究其相关法律责任。如其他媒体、网站或个人转载使用,请联系本网站丁先生:news@time-weekly.com