万亿公募总经理获晋升!35年银行业老将掌舵博时基金,财富管理短板有望补齐

谢怡雯
2025-10-16 17:13:05
来源: 时代周报
“招行老将”张东接棒江向阳。

博时基金换帅正式落定。

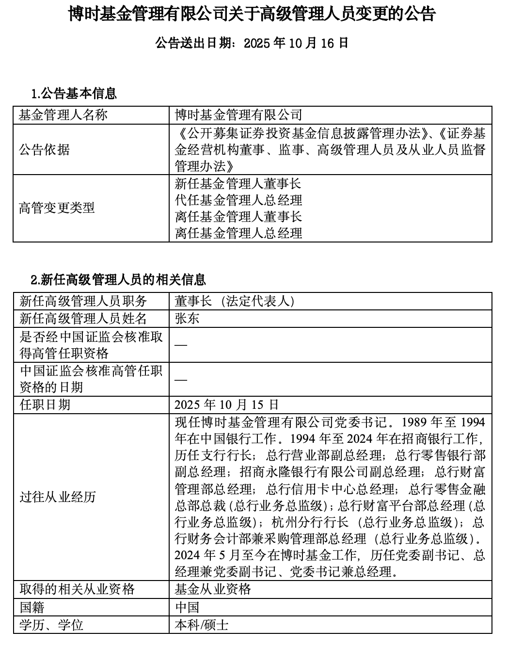
10月16日凌晨,博时基金发布高级管理人员变更公告称,原董事长江向阳因工作安排于10月15日辞任,由党委书记张东担任公司董事长暨法定代表人,并不再担任公司总经理。

公告还显示,张东自10月15日起代为履行公司总经理职务,期限不超过6个月。为便于公司经营管理活动的正常运行,在相关监管程序以及工商变更手续完成前,由原法定代表人江向阳履行公司法定代表人职责。上述变更事项已经获董事会审议并通过。

新任董事长张东拥有逾36年的金融行业从业经历,其中在招商银行任职超过30年。时代周报记者注意到,博时基金官网已更新董事长信息。在公司10月16日举办的2025年四季度投资联席会议中,张东也以公司党委书记、董事长的身份出席并致辞。

江向阳卸任后的去向也有了定论,据“中远海运发展”官微发布的文章,江向阳近期以招商局融资租赁有限公司(下称“招商租赁”)党委书记的身份到访公司。

对于江向阳的离任,博时基金相关人士对时代周报记者表示,江向阳任职的十年期间,博时基金持续打造固收优势,管理规模保持在行业前十。在公募基金行业高质量发展要求的背景下,江向阳提出体系化投资的高质量发展改革思路,通过建设科技投资体系、指数化业务作战体系、多元资产体系化投资和数字信息化平台,博时科创系列产品快速增长,“固收+”投资业绩稳步提升。

来源:图虫创意

 “老招行”张东掌舵,博时基金总经理空缺

张东是一名“老招行”。与江向阳类似,张东此次同样是从总经理升任为董事长。

履历显示,其于1989年~1994年在中国银行工作,他自1994年6月加入招商银行,历任支行行长、总行营业部副总经理、总行零售银行部副总经理、招商永隆银行有限公司副总经理、总行财富管理部总经理、总行信用卡中心总经理、总行零售金融总部总裁、总行财富平台部总经理、杭州分行行长、总行财务会计部兼采购管理部总经理。

来源:博时基金公告

在招行任职约30年后,2024年5月,张东加入博时基金,先后担任党委副书记、总经理兼党委副书记、党委书记兼总经理,直至此次升任董事长。

上述博时基金相关人士对时代周报记者表示,张东深耕财富管理领域,全程参与和推动了招商银行财富管理体系的构建发展并形成了领先优势,而招商银行的理念与博时基金价值投资的文化高度契合。

10月16日,张东以公司党委书记、董事长的身份出席2025年四季度投资联席会议并致辞。在发言中,其提及在推进公募基金高质量发展的过程中,博时基金将在充分理解客户需求基础上,不断提升投研一体化的能力,围绕“基准、考核和一体化”,全面提升博时在各类资产上的定价能力和配置能力,通过平台化的赋能和提升,为客户提供多资产配置解决方案,创造投资价值。

来源:博时基金2025年四季度投资联席会议

江向阳自2015年1月加入招商局金融集团并出任副总经理,同年7月担任博时基金总经理,2020年4月起正式就任博时基金董事长,直至此次辞任,在博时基金任职时间长达十年。

公开履历显示,江向阳为南开大学国际金融博士,在加入博时基金之前,其曾长期在监管机构任职,历任中国证监会办公厅、党办副主任兼新闻办(网信办)主任;中国证监会办公厅副巡视员;中国证监会深圳专员办处长、副专员;中国证监会期货监管部副处长、处长。

中国金融智库特邀研究院余丰慧对时代周报记者表示,先担任总经理再晋升为董事长的职业路径,强化了公司治理结构中的稳定性和连贯性,确保了新任董事长对公司运营有着深入的理解和实际操作经验,有利于战略决策的制定和执行。

中国企业资本联盟副理事长柏文喜对时代周报记者表示,江向阳与张东此次任职调整本质是招商局集团内部金融板块的一次高层轮动,招行是博时基金最大的代销渠道之一,张东曾担任招行总行财富平台部总经理等职务,他的招行经验或可弥补博时基金在零售方面的不足,助力博时基金借助招行渠道提升权益类基金规模并保持机构业务优势。

近一年内10余只权益类产品业绩翻倍

博时基金成立于1998年,是中国内地首批成立的“老五家”公募之一。第一大股东为招商证券,持股比例为49%,第二大股东中国长城资产持股比例25%。目前,博时基金四家子公司分别为博时基金(国际)有限公司、博时资本管理有限公司、博时财富基金销售有限公司、海南博时创新管理有限公司。

据天天基金网数据,目前博时基金的管理规模为1.09万亿元,在国内214家公募基金中排名第8。

2025年上半年,博时基金实现营业收入23.56亿元,同比增长6.36%;净利润为7.63亿元,同比增长0.20%。截至2025年9月末,博时基金(含子公司)管理资产总规模逾1.8万亿元。

据银河证券基金研究中心数据,2023年9月1日~2025年8月31日,博时基金主动股票投资管理收益率为26.7632%,行业排名中上游。去年9月24日~今年9月23日期间,博时基金权益业绩翻倍的产品数量达17只。

对于张东履新后公司下一步的战略发展方向,上述博时基金相关人士对时代周报记者表示,公司将坚持价值导向与长期主义,把握市场机遇,强化固收和权益、主动和被动、场内和场外、线上和线下、境内和境外协调发展,积极做好客户价值的创造者、投资价值的发现者、高质量发展的引领者和金融强国的建设者。

本网站上的内容(包括但不限于文字、图片及音视频),除转载外,均为时代在线版权所有,未经书面协议授权,禁止转载、链接、转贴或以其他 方式使用。违反上述声明者,本网将追究其相关法律责任。如其他媒体、网站或个人转载使用,请联系本网站丁先生:news@time-weekly.com

相关推荐
79岁“玻璃大王”交班,长子曹晖接任董事长!曹德旺:会看着儿子继续做好福耀玻璃
未发先获数亿元订单!智元机器人上新,明年海外收入有望增至三成
多晶硅价格跌破现金成本,大全能源上半年营收较高位下滑91%,技术路线更替或更为致命
订单火爆与巨亏并存!立昂微加速12英寸硅片产能爬坡,攻坚盈利困局
扫码分享