紫天科技收购一家广告服务商,估值达到了14亿

崔悦晨
2023-09-28 18:48:46
来源: 时代周报
豌豆尖尖,业务发展迅猛。

近期,A股上市企业福建紫天传媒科技股份有限公司(以下简称“紫天科技”,300280.SZ)披露了一份收购草案,拟通过发行股份及支付现金的方式购买刘杰、丁文华持有的豌豆尖尖100%股权。

值得一提的是,此次收购为溢价收购。截至评估基准日2022年6月30日,豌豆尖尖的净资产账面价值1.51亿元,评估值为14.09亿元,最终的交易价格为14亿元,溢价率高达835.93%。

 豌豆尖尖是一家电商平台综合服务商,主营业务分为互联网流量精准广告营销、品牌数字化线上服务、新零售直播内容服务三大板块。而豌豆尖尖也号称是业内极少数具备跨平台、多品类和全流程一站式服务能力的企业。

从业绩表现看,豌豆尖尖近三年经营状况增长明显,2022年实现收入1.85亿元,同比增长63.12%;2023年1-3月实现收入3749.94万元,较去年一季度亦有所增长。

此外,豌豆尖尖2022年净利润为1.03亿元,较2021年净利润4787.77万元增长了116.12%。

草案称,豌豆尖尖在互联网广告市场中拥有良好口碑,并在电商平台精准营销行业积累了丰富的数据资源及广告运营经验。

工商资料显示,福建豌豆尖尖网络技术有限公司成立于2014年4月,注册资本为1000万元人民币。

事实上,豌豆尖尖自2019年2月才正式开展互联网广告营销业务。

根据紫天科技对外披露的深交所问询函回复公告,豌豆尖尖在2019年2月前处于业务开拓期,并未形成完整的业务体系,也尚未形成成熟的互联网流量精准广告营销、品牌数字化线上服务、新零售直播内容服务的业务类型。

三年时间,豌豆尖尖迅速在行业里站稳脚跟,它是如何做到的?其核心竞争力是什么?


一家广告营销服务商的崛起

2017年,豌豆尖尖正式签约京东,成为京东旗下数字营销推广平台京准通的广告营销服务商。

根据收购草案显示,豌豆尖尖在京准通起步阶段便与之开展了深度合作,经历了不可复制的红利期。

通过服务京东,豌豆尖尖创建了具有自身特色的数据库豌豆引擎。2020年,豌豆尖尖在原有业务基础上拓展了抖音快手平台的新零售直播内容服务,进一步丰富了其商业模式。

从业绩表现来看,豌豆尖尖2022年实现营业收入1.85亿元,同比增长63.12%;净利润1.03亿元,同比增长116.12%;2023年1-3月实现营收3749.94万元,较去年一季度亦有所增长。

具体来看,互联网流量精准广告营销业务是豌豆尖尖的核心业务和主要收入来源。

2021年、2022年和2023年一季度,互联网流量精准广告营销业务占豌豆尖尖的营业收入比例分别为60%、79.69%和86.02%。其中2022年收入同比增长63.12%,也是得益于互联网流量精准广告营销业务的增长。

与此同时,豌豆尖尖的品牌数字化和新零售直播内容服务业务呈现逐年下降的趋势。

按照豌豆尖尖的说法,公司未来的业务重心将逐渐转移至互联网流量精准广告营销业务,而品牌数字化线上服务与新零售直播服务只是前者带来的附加服务。

值得注意的是,互联网流量精准广告营销业务,其对接的客户主要为抖音、微博、快手等头部媒体平台上的广告代理商。也就是说,豌豆尖尖在整个产业链中只是充当第三方服务商的角色。

那么,豌豆尖尖的盈利是否具备可持续性?就此,时代周报多次致电紫天科技,截至发稿,均无人接听。时代周报也就上述问题向紫天科技公司邮箱发送采访函,但截至发稿,紫天科技并未回复。


客户收入占比波动较大

2021年公司前两大客户京东和伊利,收入占比分别为59.31%和31.16%。其中京东业务集中于互联网流量精准广告营销及品牌数字化线上服务,伊利业务则主要是新零售直播内容服务。

自2022年起,京东业务在豌豆尖尖的份额明显下滑,2021至2022年,京东业务的营收占比从59.31%骤降至7.84%。另一方面,豌豆尖尖与抖音和微博的合作比重开始加大。第一大客户杭州奈斯和第三大客户广州舜飞分别是抖音和微博的广告代理商,收入占比分别达到26.28%和9.62%。

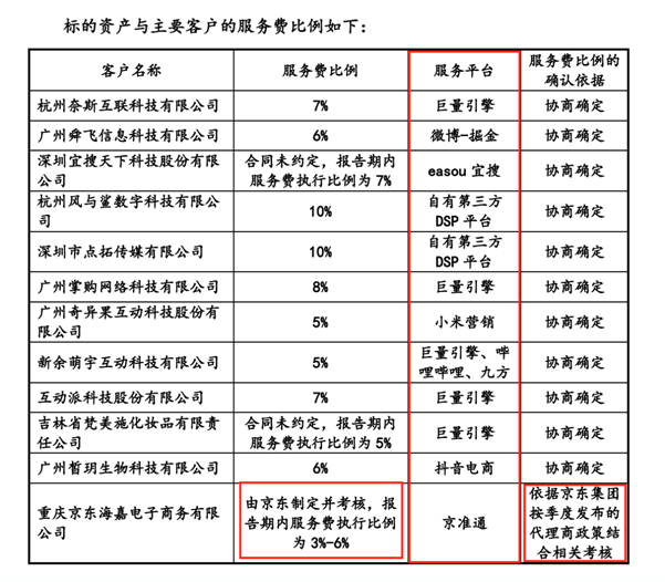
收购草案显示,豌豆尖尖的品牌数字化线上服务对接的是京东的京准通平台,主要的合作模式为收取广告服务费。

由于京东在整个行业中属于头部客户,其议价能力较强,因此广告服务费通常由京东制定并考核。报告期内,京准通的服务费率区间为3%-6%。

相比其他广告代理商客户如杭州奈斯、广州舜飞等,服务费率均在5%-10%之间,普遍高于京东制定的服务费率。

此外,草案提到,其他广告代理商客户的服务费比例相对固定,而京东需根据每季度发布的代理商政策进行考核并重新制定比例,且有服务费率逐渐下降的趋势。主要客户变化幅度较大的背景下,从2021年到2023年第一季度,豌豆尖尖的净利润率出现了大范围的浮动,但从利润来说,目前依然处在增长期。

豌豆尖尖的核心人物为刘杰。

根据收购草案披露,刘杰拥有17年互联网广告从业经验,在2018年2月加入豌豆尖尖以前,曾任职于网易、腾讯、迅雷等上市公司的广告及商业化部门。


将形成12.49亿商誉

紫天科技的本次收购将采用发行股份及支付现金的方式进行。

豌豆尖尖100%股权交易价格为14亿元,其中10亿元采用发行股份的方式支付,4亿元以现金方式支付。

交易完成后,丁文华、刘杰将合计持有紫天科技21.67%的股份,成为上市公司的第二大股东。

而紫天科技的第一大股东仍为福州市安常投资中心(有限合伙),其实际控人为郑岚、姚海燕,合计持有29.08%的股份。

值得一提的是,本次收购交易作价14亿元,而豌豆尖尖的净资产账面价值为1.51亿元,其中的差额12.49亿元将以商誉的形式计入合并财务报表中。

时代周报记者注意到,在紫天科技过往的收购案例中,均为溢价收购,且已经发生过商誉减值的情况。

而本次收购所形成的商誉12.49亿元,也成为紫天科技收购史上最高商誉。

根据8月29日紫天科技披露的半年报显示,2023年上半年紫天科技实现营收14.26亿元,比去年同期的8.29亿元增加了72.02%;净利润1.25亿元,比去年同期的0.80亿元增加了55.38%。

紫天科技表示,收购豌豆尖尖是为了实现其互联网广告业务的横向拓展。

目前,紫天科技的主营业务为现代广告服务业务,具体包括互联网广告业务和云服务业务。

根据业绩承诺,2022至2025年,豌豆尖尖实现的净利润分别不低于1亿元、1.35亿元、1.65亿元和1.95亿元。

关于本次收购的进展,以及豌豆尖尖能否如约兑现业绩承诺,时代周报将持续关注。



本网站上的内容(包括但不限于文字、图片及音视频),除转载外,均为时代在线版权所有,未经书面协议授权,禁止转载、链接、转贴或以其他 方式使用。违反上述声明者,本网将追究其相关法律责任。如其他媒体、网站或个人转载使用,请联系本网站丁先生:news@time-weekly.com

相关推荐
红棉股份2025年经营稳健向好,扣非净利润稳步增长,深耕食品饮料与文创园区双主业
绿城定下2026年目标,计划新增1000亿土储货值,坦言“利润仍将面临压力”
靠剥离地产开发实现扭亏,美的置业去年归母净利5.59亿元
广东实验中学落址金湖壹号,番禺优质教育再上新阶
扫码分享