私募冠军“讨债”牵出黑色产业链:谁是接盘下家,两机构躺枪?
5月14日下午叶飞再度“放话”:计划爆料至少18家上市公司,一周一家
5月14日,昔日私募冠军叶飞与A股上市公司中源家居(603709.SH)的“讨债”纠纷继续发酵,且已不再停留于口水战。
5月13日晚间,中源家居已收到来自上交所的监管工作函,被要求回应相关媒体的报道。公司随后发布了相关公告。

与此同时,市场关注的视角继续延伸,追问谁是叶飞所称的接盘下家,以及是否有公募基金与券商资管涉足其中。
有业内人士告诉时代周报记者,这次叶飞“爆料”掀开了二级市场“市值管理”黑色产业链的冰山一角。
更有“好事者”从中源家居的一季报机构持仓情况中挖出,民生证券与三方资管为该股一季度期间新进的机构投资者。
叶飞是谁?
部分业内人士将该事件指为“黑吃黑”。有市场人士向时代周报记者解释,在部分人士看来,所谓“市值管理”正是联手坐庄操纵市场的别称。叶飞以中间人身份爆料,颇有“鱼死网破”的意味。
叶飞最近有点“背”。
5月10日,他已被天津市南开区人民法院列为被执行人,涉及金额726.58万元。但在社交媒体,叶飞仍以“豪横”形象示人,频频提及自己“私募冠军”的身份。
近年,叶飞在私募行业风头正劲。2015年上半年,他所管理的“倚天雅莉3号”以351%的收益在诸多私募中领跑,甚至超过当时徐翔的泽熙投资。
但若细究,则不难发现,所谓“私募冠军”实则存有不少水分。
首先,哪怕评价期再短,一年期的业绩最佳才能正儿八经的称为“年度冠军”。而彼时,据叶飞自述,其管理的资产规模仅为3000万元。
一名资深业内人士告诉时代周报记者,近年,私募行业的主流做法是,将规模划分成不同区间之后,再进行业绩的比较,从一定程度上规避了小私募靠押注一两只股票来博排名的做法。而若不剔除小私募,2015年的私募冠军应是录得1403%收益的华银精选。
倚天雅莉3号在股市巨幅波动期间出现近40%的回撤,尽管如此,2015年上半年的顺风顺水,还是让叶飞声名大振。
公开资料显示,2015年4月,曾有一位地产大佬委托叶飞投资理财,首期投入3.05亿元,且后续还有投入2亿元的打算。
“我们的策略适合牛市和震荡市,不适合熊市,熊市不做股票,我们是一年牛市赚的钱可以休息十年,这是我们大的投资理念。”彼时,叶飞对媒体如此称。
然而,叶飞并没有完成一夜暴富的计划。2015年9月,证监会通报称,叶飞涉嫌操纵信威集团(600485.SH)、晋西车轴(600495.SH)、江淮汽车(600418.SH)、奥特迅(002277.SZ)、中青宝(300052.SZ)等5只股票价格。
据证监会通报,叶飞于2015年5月13日至6月30日集中资金优势在尾盘阶段连续买入信威集团等5只股票,影响相关股票价格与交易量,继而反向卖出,获利663.79万元。鉴于此,没收叶飞违法所得663.79万元,并处以1991.37万元罚款。
次年,中基协通报了一批被处罚的私募机构,而叶飞是其中唯一被列出的被采取行政监管措施的法人。
至此,叶飞的私募生涯也蒙上了一层阴影。上述提到的地产大佬之后也与其对簿公堂。2019年10月,安徽省高院判决叶飞赔偿2.224亿元。
黑色产业链曝光
在此次热点事件中,叶飞扮演的角色是“中间人”和“检举者”。
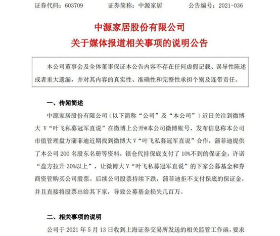
5月13日晚间,中源家居收到了监管工作函。上交所要求中源家居就媒体报道相关事项予以核实。此前,媒体纷纷报道,中源家居因杀猪盘遭叶飞公开“讨债”。
中源家居随后发布公告称,从未做过市值管理。而叶飞方面的指控为:“盘方”蒲菲迪提供了中源家居200名股东等资料,锁仓代持保底支付了10%不到的保证金,许诺“盘方拉升30%以上”,让叶飞的下家公募基金和券商资管购买公司股票。后续公司股票持续下跌,蒲菲迪拒不支付保底的保证金,并且直接将股票出给其下家,导致参与其中的公募基金损失几百万元。
尽管所谓“市值管理”并无书面协议,叶飞声称看到“200人股东名单”也无法举证,但其间牵涉到的部分人与机构,并非无迹可寻。
譬如,其中涉及另一位中间人,申万宏源某营业部人士刘鹏,向媒体承认自己是叶飞的上家中间人,但在整个事件中只负责牵线搭桥,没拿到中间费。
而另一位“盘方人员”蒲菲迪,是该事件的关键人物。截至发稿,时代周报记者多次拨打叶飞所提供的手机号,但该号码始终处于无人接听的状态。
按照叶飞的说法,“市值管理”的标准流程是,盘方先拿出相当于代持规模一个百分点的资金,通过中间人传递给代持方,作为定金;拿到定金的代持方与中间方们在酒店房间里会和,房间里放着操盘方承诺支付的余下费用;约定的代持买入日,通常为中证登公司向上市公司下发股东名册的前一天;当天,中间人们看着代持方执行约定好的买入操作,第二天,中证登公司给上市公司下发股东名册,盘方查看名册确认代持方履约了,告知中间人,酒店内,中间人拿走中间费,代持方拿走代持费。
三方资管涉足?
该事件中,是在叶飞所提及的代持日次日,意外发生了。
4月1日晚间,深圳福田警方曾赴当地一家四季酒店出警。事后的出警记录显示,该酒店内的两方客人,因经济纠纷发生争执,“中间人”叶飞“暂时保管”了“盘方”蒲菲迪的银行卡和身份证。
根据叶飞的说法,这笔约定的交易发生在3月31日。时代周报记者梳理中源家居机构持股情况发现,在2020年年末仅有一只指数基金持股,并且持股量只有1600股。到了2021年一季度末,中源家居出现了四家机构股东。
其中,三方资管尤为神秘,2016年1月注册于深圳,杨柳和李海山分别持股90%、10%,李海山担任执行董事和总经理。三方资管亦有产品在2020年四季度现身利通电子(603629.SH),今年一季度新增两只产品进入利通电子前十大股东。
与中源家居的疑似“杀猪盘”类似,利通电子在4月1日至4月3日连收三个跌停板。除此以外,两家公司的龙虎榜信息恰好在4月上旬多次重合。
有私募人士告诉时代周报记者,不排除叶飞所指的公募基金为烟雾弹。倘若这笔勾兑交易存在,很多细节都可以用交易所的数据来验证。鉴于上述交易发生在3月31日,而A股又没有实现“T+0”,中源家居一季报中第十大股东的持股仅为43.81万股,事发时股价在30元以内,按常理推断往后的股东或很难跟“亏损数百万”挂钩。从目前掌握的情况来看,三方资管与民生证券存在嫌疑。

值得注意的是,叶飞此后又在社交媒体上爆料称,维信诺(002387.SZ),昊志机电(300503.SZ),还有东方时尚(603377.SH),均涉及类似“市值管理”交易。5月14日下午再度“放话”,计划爆料至少18家上市公司,一周一家!

5月14日,中源家居当日下跌3.14%,收报18.50元/股。上述其他3只个股均小幅收涨。
本网站上的内容(包括但不限于文字、图片及音视频),除转载外,均为时代在线版权所有,未经书面协议授权,禁止转载、链接、转贴或以其他 方式使用。违反上述声明者,本网将追究其相关法律责任。如其他媒体、网站或个人转载使用,请联系本网站丁先生:news@time-weekly.com