深扒医美行业数据,每3支针剂中就有2支非法,医美用户超6成是95后与00后
郑艺阳
2021-04-13 17:58:44
来源: 时代数据

“我的鼻子是假的,我的眼睛是假的,但我的美丽是真的。”
这本是综艺《明星大侦探》甄漂亮整形医院系列故事中的一句戏语,却越来越成为现实的映照。2018年,中国成为了世界上第二大医美服务市场,占全球医美服务市场约13.5%的市场份额。2019年中国医美市场行业规模达到了1769亿元,同比增长22%。医美用户达到1367.2万人,预计2023年中国医美用户将达到2548.3万人。在小红书上,单是“你经历过医美吗”这一个话题就收获了20万的讨论,近6个亿阅读量。尝试过的人坦然分享自己整容前后的对比照,记录自己的心路历程,并安利更多想变美的人行动起来。更美APP的医美白皮书显示,2015年只有33%的人会主动分享自己的整形经历,另外37%的人“打死都不敢说”;到2017年的时候,主动分享的比例上升到56%,“打死也不说”的比例则下降到10%。连过去将美容养颜秘方归结为“天生的”、“多喝水”的明星们都不再避讳分享自己的医美经历。虞书欣在主持人问如何变美,直接介绍了“热玛吉”和“热拉提”,林允在小红书上发布自己皮秒体验的小视频,张雨绮、张嘉倪公开讲超声刀……但社会新闻中频发的医美事故又像是花式劝退指南,摆在每一个对医美项目动心过的年轻人面前。打瘦脸针脸塌了;割了个双眼皮,眼睛却合不上了;用玻尿酸填泪沟,意外失明了;接受抽脂手术,心脏骤停再没醒来……非法医生、假货、假设备等问题阻碍着年轻人们的变美之路。
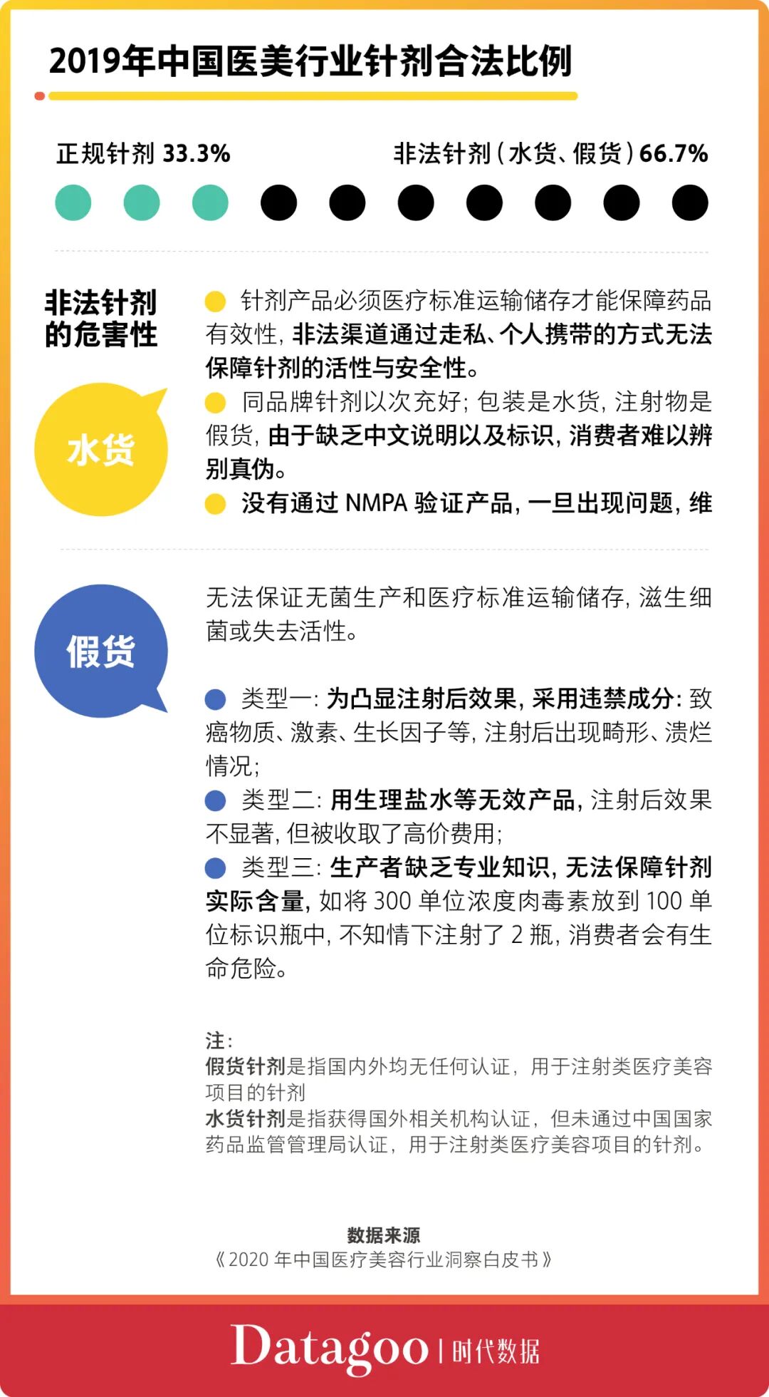
1929年,现代整形手术第一次进入中国。1997年民营企业开始介入医美整形市场,我国的医美市场从这时候起算是正式开始发展,可一直到2012年,我国的医美市场都尚未起步,规模不足300亿元。然而在今天,全球每2.5个医美消费者中,就有1个中国人。2018年全球医美服务市场总收入 1357亿美元,2013-2018年的增长率为 8.44%,增速不到我国的 1/3。2019年中国医美市场规模达到了1769亿元,期间增长率为22.2%,2023 年有望突破 3000 亿元。新氧大数据统计,2019 年中国医美消费者平均年龄 24.45 岁。极光大数据显示,2018-2020 年,16-25 岁医美用户占比从 48%提升至 61%,26-35岁用户占比从 45%降至 30%。此外,随着对医美态度的改变,越来越多的父母支持自己的小孩接受医美项目,因此在未来医美消费者的年龄很可能还会变小。不过,比起需要动刀手术的整容,如今年轻人或者网红博主所提及的“医美”更多指的是非手术类项目,又被称为“微整形”或“轻医美”,即不需要开刀,在短时间内帮助消费者达到美容需求。因恢复时间段,安全性高等优势,“轻医美”还被称为“午休整容”,不少人们趁着午休去趟医院,不动刀、不见血,下午到了点继续上班,不受影响。较为常见的轻医美项目包括肉毒素注射、玻尿酸注射、水光针、热玛吉、瘦脸针、溶脂针等等。中国整形美容协会发布的《中国医疗美容行业年度发展调查报告》显示,截至2018年底,中国医疗美容服务量超过1000万例,其中非手术类服务量高达700万例,占比达到7成。走红的项目透露着年轻女性的诉求——抗衰老。根据新氧大数据,2019 年“抗初老”相关消费同比增长 92.64%。“抗初老”的诉求主要来自于“90 后”。自从“初老”概念被生造出来之后,许多女性向的产品营销都抓住了它,医美行业也不例外。无论是医美广告还是美妆博主都会告诉你,女生25岁就要面对衰老了,广为流传的那句宣传语“你哪个年龄做(医美),状态就会维持在哪个年龄”更是击中了无数年轻人们的心。根据更美 app 数据,“90 后”在 2019 年最喜欢的项目前五分别是热拉提、超声刀、埋线提升、瘦脸针、吸脂,排名前三的项目皆与“抗初老”息息相关。这是年轻女性对衰老的焦虑,也是对美的向往。根据调查,约五成的消费者认为变美能够让自己更快乐,希望通过医美改变自身外貌\身材的缺点,或是将自己保持在最佳状态。年轻人们难以忍受自己的容貌缺点,更难以忍受由美变丑的过程。因此“上瘾”几乎成为了所有医美用户的心理过程。轻医美尤其如此。比起效果具有不可逆性的手术型医美,轻医美往往做一两次也不太能看出效果,需要反复购买。而且一般效果也只能维持六个月到两年之间。面对不断流失的美貌,人们需要一次次走进医美机构。轻医美逐渐成为一种周期性的日常消费品。因此即使轻医美相对于手术类医美单价低很多,长此以往,用户的钱也不会少花。数据显示,2020年医美用户中约七成用户累计花费1-6万元在医疗美容上。从购买项目上看,用户购买手术类项目平均花了19191.4元,多以购买多种手术类项目,每种只购买一次为主。而注射类及光电类项目多是重复性消费,对于同一医美项目,用户存在多次购买行为,累计花费与手术类项目的花费比较接近。各种因素作用之下,轻医美,成功“破圈”。据前瞻产业研究院数据统计,中国轻医美市场在2019年用户规模超1100万人,2020年用户规模更是达到1500万人。艾瑞咨询报告称,中国轻医美市场占整体医美市场规模的比重远高于手术类美容整形市场,近年来稳定在65%-70%左右。2019年,中国轻医美市场规模为1191亿元,同比增长15.86%。前所未有的需求激发了难以想象的利润空间。动辄破千上万的医美项目,成本可能不过20。以爱美客最便宜的产品嗨体为例,公司对外宣称:它是国内首款也是目前唯一一款临床用于颈纹修复的复合注射材料,目前已经成为公司的主力产品。2019年爱美客的嗨体销售收入达到2.13亿元,占到公司主营业务收入的43.5%。据了解,这样一支容量1.5ML颈部除皱针,消费者打一次要花2000-4000元,且多数客户会选择注射3次,总共要花费6000-12000元不等。而2019年嗨体的平均售价为352.61元,毛利率为92.99%,成本仅24.72元。同样火爆的玻尿酸,在医疗机构一支可以卖到3000至10000元的价格,但多个上市公司的招股书里披露,其成本价每支不到20元。2020年9月28日,被称为“玻尿酸三巨头”之一的爱美客登陆创业板上市,截止10月23日,其市值已经达到500亿。其业绩报告显示,2018年至今各产品线毛利率稳定在90%以上。另外两家医美巨头的华熙生物和昊海生科的市值也达到620亿和180亿。可问题在于,行业暴利并没有换来年轻人的美貌,而是我国日益攀升的医美投诉率。数据显示,仅北京朝阳区法院,5年间,受理的医美纠纷案件数占同期医疗纠纷案件数比例逐年上升,该项数字由2016年的10.8%已经上升至27.0%。而这并非孤例。时代数据在裁判文书网上以“医美”、“纠纷”为关键词,同样发现2016年之后,相关判决数量激增。而从案件结果来看,结合上海长宁区人民法院2020年公布的一份跨越5年的医疗美容纠纷案件司法审判白皮书来看,医美纠纷往往存在审理过程困难、审理周期较长、撤诉率较高,原告主张金额与获得裁定支持的金额差异较大等问题。2021年2月2日,演员高溜在微博发布长文, 讲述自己做鼻子整形失败的遭遇。她在广州熙施时光医疗美容门诊进行耳软骨、肋软骨和膨体手术后,鼻头出现坏死,其不得不转院治疗。因该手术,高溜不得不被迫终止两部电视剧的演出,损失40万片酬,并面临200万的违约赔偿,而当时涉事医美机构仅愿赔偿1.98万元。非法注射针剂充斥市场。据艾瑞调研,市面上流通的针剂正品率只有33.3%,这意味着即每3支针剂中就有2支水货、假货等非法针剂。此外,调研显示,近五成用户曾经注射过非法针剂,如美白针、溶脂针、少女针等,此类针剂类型没有通过国家药监局(NMPA)认证。注射过肉毒素的医美用户中48.4%的用户注射的是非法品牌,国内通过NMPA认证品牌仅有美国保妥适(Botox)以及兰州衡力,韩国的“粉毒、白毒、绿毒”均为水货、假货,通过非法渠道走私入境。除了轻医美的注射产品假货居多之外,更有水光针器械以及医美光电设备之假。由于医美光电设备属于医疗器械范畴,国家对设备流通严格管控,厂商与经销商只能售卖给合法的医美机构,为确保设备的合法合规,在机身上设有二维码可溯源设备的归属机构和正品情况。可我国合法合规的医美机构有多少呢?约13000家,仅占行业12%。这些正规光电设备价格昂贵,管控严格。因此在非法医美场所流通的医疗美容设备90%以上是假货,可能存在不到10%的正品和水货通过多手租赁或走私进入市场。以当下十分火爆的医美项目热玛吉为例,据广东省第二人民医院整形外科徐翔医生透露,热玛吉作为皮肤美容医疗器械,目前市场上有很多走私机器或山寨假冒产品销往医美机构。“一个正版的治疗头需要4000-5000的成本,但山寨的话可能三四百块钱,这里面有很大的利润空间。”市场如此暴利,又供应不求。不少渴望“来钱快”的黑医生、黑诊所拔地而起。培养一名合格医师并不容易,需要至少5——8年的时间。而新氧的医美行业报告中揭露到,很多非法职业者不仅是无证行医。可能甚至压根儿没有医学背景,只是在速成班上了 4 到 7 天的课,就披上白大褂成为了黑诊所里的医生。当医生是假的,机器是假的,诊所是假的,那发生医疗事故就是在所难免的。消费者贸然选择非法医美机构进行医美项目,轻则毫无效果损失钱财,重则可能就是社会新闻中的“整形致残致死”。而根据《2017中国医美行业黑皮书》的统计,一家黑诊所的年均盈利约为100万元。但即便非法行医的行为查实,也只会被罚款1万-2万元并罚没医疗器械,违法成本极低。那么,大医院、大机构总不会冒险去做违法生意了吧?事实是,这并不是绝对的安全保证,“超范围诊疗”同样很难避免。 按照规模和实力从大到小的顺序,医美机构通常被划分为医疗美容医院、医疗美容门诊部、医疗美容诊所三个级别。而卫生局根据手术的难度和复杂程度,将美容外科项目分为四级。哪个级别的医院可以开展哪个级别的医美外科项目都有严格的要求。超出医疗机构执业许可证范围的诊疗服务,即为“超范围诊疗”。
按照以上标准,大街小巷的美容院是不能给人打针的,更别说整形手术。然而,据艾瑞咨询数据,全国有超过80000家生活美业店铺非法开展医疗美容项目。在合法的医疗美容机构当中,依然有15%的机构存在超范围经营的现象。非法诊所、非法从业人员搭配着假货水货,形成了巨大的黑色产业链横在了医美手术成功到失败之间的一大段光谱中,医疗事故一旦发生,洪水般的恶果就会涌来,医闹、赔偿、调解、维权,对于整形本身的恶名也由此而起。医美不是简单的消费,任何手术都会有风险,即使现在大火的“轻医美”。看似简单的针剂注射,如果操作不当也会给人带来伤害,引起血管堵塞、组织坏死、失明等情况。
因此在做任何医美之前,要做好功课,如操作热吉玛的医生必须要通过官方认证,这些信息在官网上都能查到。如果你发现一个医院,或者医生,在官网搜索不到认证记录,最好别去;一家正规的诊所、医院是能在国家卫健委的网站查到信息的。如果查不到,也别去。了解尽可能多的靠谱信息,选择正规医院,正规医生,将风险降到最低。
本网站上的内容(包括但不限于文字、图片及音视频),除转载外,均为时代在线版权所有,未经书面协议授权,禁止转载、链接、转贴或以其他
方式使用。违反上述声明者,本网将追究其相关法律责任。如其他媒体、网站或个人转载使用,请联系本网站丁先生:news@time-weekly.com