恒大汽车股价大涨背后:恒驰1路跑亮相 紧抓研发造车提速
文/谭骥
12月7日,恒大汽车(0708.HK)开盘后一路走高,全日暴涨9.43%至29港元,市值直破2500亿港元。
股价大涨的背后,是恒驰汽车的渐行渐近。进军新能源汽车产业两年,尽管被外界所质疑,但恒大造车的决心从未动摇。从恒大造车初期来看,基础薄弱,用恒大许家印的话来讲,“要技术没技术,要经验没有经验,可以说是‘一穷二白’”。而如今,恒大汽车2500多亿港元的市值说明,外界对恒大造车的充满期待。
恒大汽车近期动作频频,无论是恒驰汽车路跑视频的曝光,许家印视察恒大全球电池研究院及恒大汽车全球研究总院,无一不释放出恒大造车提速的信号。
许家印现身电池研究院
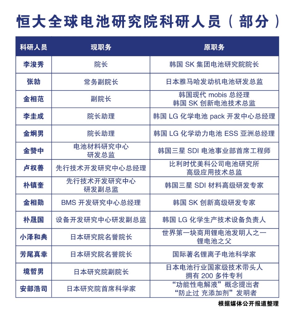
12月7日,许家印来到了位于深圳的恒大全球电池研究院,视察了研究院的电池研发进展,并视频连线了位于日本大阪的电池研究院日本分院,恒大新能源汽车动力电池领域的科研团队就此揭开神秘“面纱”。
恒大全球电池研究院重点布局锂离子电池、固态电池、电池材料、BMS以及下一代电池技术的前瞻开发及应用,拥有材料合成、电解液研发、固态电解质合成、模组与Pack研发、热管理等40个专业研发及测试实验室,测试点位超15000个,力争明年下半年将恒大电池技术打造成为世界领先水平。
目前动力电池的领先技术主要集中在日韩,而恒大全球电池研究院也汇集了大量的日韩专家,该研究院的负责人和核心骨干也均为相关领域的全球顶尖科学家。
其中,院长李浚秀是国际著名电池科学家,曾任韩国SK集团电池研究院院长;名誉院长小泽和典被誉为锂电池之父、芳尾真幸是国际著名锂离子电池科学家;副院长境哲男是日本电池行业国家级技术带头人,拥有200多件专利;常务副院长张勍为原日本雅马哈发动机电池研发总监。
目前,恒大电池研究院核心科研团队已超800人,科研实力雄厚。
恒大的新能源汽车战略路径非常清晰,紧盯产业链上最关键的环节与核心技术,通过资本快速整合,从而打通产业链。
12月8日,许家印又马不停蹄的来到了上海,视察恒大汽车全球研究总院。
据了解,目前恒大汽车全球研究总院在全球拥有3200多名科研人员,下设前瞻技术研究院、整车技术研究院、软件技术研究院、动力研究院、造型研究院、第一车型研发院、第二车型研发院、第三车型研发院、全球电池研究院、日本研究院、瑞典研发中心等11大专业研究院。而其中科研人员达3200多名,汇聚全球汽车行业顶尖人才,如研究总院院长兼前瞻技术研究院院长方驰是原东风汽车研究院院长;动力研究院院长徐性怡是原美国福特汽车高级技术专家;整车技术研究院院长伍战平是原美国通用汽车安全专家、吉利汽车研究院资深总工程师;软件技术研究院总工程师Daniels Barry Stuart是原路特斯电子电器高级技术专家等等。
克服了疫情带来的重重困难和挑战,恒大汽车研究总院在研发上取得了显著进展。相信很快,恒大汽车便将如许家印设想那般,走到世界新能源汽车舞台的中央,实现到2025年产销100万辆、2035年产销500万辆的宏伟目标。
除了电池研究院及汽车全球研究总院,近日恒驰1在恒大汽车生产基地路跑的视频曝光更是引起市场关注。
恒驰1路跑亮相
从视频来看,恒驰1与此前官方发布的概念图几乎完全一样,车身采用优雅溜背式造型,与特斯拉旗舰轿车Model S类似;车尾配备有贯穿式3D悬浮尾灯,科技感十足。惊艳的造型已让恒驰1整体气质丝毫不输宝马7系或奔驰S级,也让网友对恒驰充满期待。
此前,许家印曾多次在内部会议表示,恒大新能源汽车要做到“核心技术必须世界领先、产品品质必须世界一流”,这显然已成为恒大新能源汽车的发展定位。而从去年初以来,恒大已构建了覆盖整车研发制造、动力电池、电机电控的全产业链,这些先进技术将构成恒大新能源汽车一流产品的关键元素。
目前上海、广州两大基地已启动试生产,恒驰1预计2021年下半年陆续量产。按照目标,恒大要在三到五年内,打造出一个世界规模最大、实力最强的新能源汽车集团。这也意味着,恒驰系列面市的日期逐渐临近。
有分析师认为,恒大造车进程远超预期,加上近日中国恒大斥资13亿港元增持恒大汽车,无疑大大提振投资者信心,恒大汽车股价将迎来新一轮上涨行情。
本网站上的内容(包括但不限于文字、图片及音视频),除转载外,均为时代在线版权所有,未经书面协议授权,禁止转载、链接、转贴或以其他 方式使用。违反上述声明者,本网将追究其相关法律责任。如其他媒体、网站或个人转载使用,请联系本网站丁先生:news@time-weekly.com