掘金AIDC供电千亿市场,低压龙头正泰电器如何承接“配电+储能”新需求?

郝文然
2025-11-18 19:55:33
来源: 时代商业研究院
正泰电器开辟以AIDC为核心的能源解决方案新增长曲线

来源|时代商业研究院

作者|郝文然

编辑|韩迅

AI算力需求激增正对全球电力系统构成巨大压力,对绿色能源、电网升级和配套储能的需求与日俱增。凭借在低压电器与能源系统集成能力的综合优势,正泰电器(601877.SH)正登上这场AI能源革命的主舞台。

事实上,一向被市场视为“低压电器龙头”的正泰电器已经布局储能领域并逐渐崭露头角。面对数据中心耗电量呈指数级增长的趋势,该公司正尝试以配电和储能业务响应AI能源需求,开辟以人工智能数据中心(AIDC)为核心的能源解决方案新增长曲线。

切入AIDC供电蓝海,配电设备储能的前沿布局

AI技术的飞速发展正推动数据中心规模急剧扩张。根据咨询机构Fortune Business Insight,全球数据中心行业规模预计从2024年的2427.2亿美元增长至2032年的5848.6亿美元,2025—2032年期间的复合年增长率达11.7%。

这将直接推动电力需求的膨胀。德勤分析报告显示,AIDC的耗电量可达传统数据中心的10倍。AIDC带来的新挑战不仅在于耗电量大,更在于其电力需求具有高度集中和需要24/7持续供电的特点,对电力系统的稳定性、经济性和低碳化提出了更高要求。

正泰电器有望受益于AIDC大发展带来的两大需求——智能配电与配套储能。

首先,AIDC需要高可靠性的配电系统来保障不间断运行。正泰电器的核心产品是低压配电设备,如中低压配电柜、变压器等是数据中心机房动力系统的核心设备,有望直接受益。

在正泰电器为中国联通宁夏中卫云数据中心提供的全场景电力解决方案中,该公司提供了110kV变压器、126kVGIS和干式变压器等核心设备。这些设备专门针对宁夏中卫地区的极端环境设计,适应温度范围可达-50~+55℃,保障了数据中心的稳定运行。

此外,正泰电器还相继为中国移动呼和浩特数据中心、中国移动丝绸之路西北大数据产业园等多个重点数据中心项目提供系统电力解决方案。

根据中金公司研报,正泰电源正在布局能量路由器、固态双电源、静态转换开关等产品,预计中压柜、双电源柜和直流供配电产品如固态变压器(SST)计划于2026年6—9月推出。这些新产品有望进一步适配AIDC更高效率的供配电需求,与同行拉开差距。

第二,AIDC的高能耗和负荷不稳定性使得配套储能成为刚需。储能系统对于AIDC不仅只是备用电源,还能通过削峰填谷平滑负载,增强稳定性并降低用电成本,意义重大。

根据高工产研(GGII)的数据,预计2027年全球数据中心储能锂电池出货量将突破69GWh,到2030年将增至300GWh,2024—2030年的复合年增长率将超过80%。这一增长态势充分反映了储能在AIDC领域的重要性正在急剧提升。

政策端已经确认了储能的必要性。2025年10月,工信部发布《算力标准体系建设指南(2025版)》(征求意见稿),明确将新能源及储能利用标准纳入算力设施标准体系。同时,六部门联合发布的《关于组织开展2025年度国家绿色数据中心推荐工作的通知》中,首次将储能技术与可再生能源消纳并列,从辅助手段升级为核心评价指标。

正泰电器在储能业务方面兼具技术储备与市场,并已有成功案例。

2025年半年报中,该公司表示已与汇川、远景等多家行业龙头企业深度合作,在风电和储能领域取得显著突破;智能配网领域,诺雅克品牌(InModule)高参数2.0智能低压柜中标南方电网储能项目。

正泰电器在储能方面拥有包括深耕组串式、构网型(Grid-Forming)、双级架构等技术,能够提升系统效率与电网支撑能力。

例如,在日本的千叶县、栃木县两个2MW、8MWh储能项目中,其组串式储能系统采用“一簇一管理”的设计,每个电池簇都独立控制,解决了传统并联方案中电池簇之间SOC(荷电状态)不一致的难题,从而将电池全生命周期的放电量提升7%。

而在乌克兰的60MWh储能项目中,正泰电器的构网型(Grid-Forming)储能系统能够主动支撑电网,通过构建虚拟惯量、极速响应电压和频率波动,在电网薄弱的地区维持稳定运行。

正泰电器的储能系统所展现出的稳定性、耐用性都是AIDC所迫切需要的,应用前景广阔。

不过,正泰电器的储能业务规模尚处在起步阶段。2025年上半年,该公司逆变器及储能业务实现收入9.17亿元,同比增长32%,虽然增速较快,但占收入比重仅为3.1%。由于储能领域技术壁垒不高,因此正泰电源未来能获得多少市场份额,仍有待观察。

营收持平下的质量优化:利润加速增长、流动性大幅改善,轻资产战略释放增长潜力

回归基本面来看,正泰电器三季报显示出业绩改善。

2025年三季报显示,该公司前三季度实现营业收入464.0亿元,同比微降0.03%,归母净利润则增长19.49%,达41.79亿元,净利率同比提升2.25个百分点至12.19%,盈利能力显著改善。

分业务来看,根据中金公司研报,该公司实现低压电器收入61亿元,同比增长6%;净利润6.31亿元,同比增长7.1%。新能源收入107.9亿元,同比下降8.5%;净利润9.94亿元,同比小幅增长。其中,控股子公司正泰安能(户用光伏业务)收入92亿元,同比增长2.4%;净利润13.2亿元,同比增长14.1%。

光伏板块为利润的增长做出了主要贡献,这或许得益于正泰电器正通过出售光伏电站实现“轻资产化”。根据中金公司数据,今年前三季度,正泰安能销售电站2.18GW,环比增长40%。

此举是盘活存量资产、优化资金配置的战略举措。在以往,该公司主要通过正泰安能采用“开发—建设—持有—运营”电站来获得长期发电收益,而如今开始向“开发—建设—出售”转变,通过电站出表快速回笼资金。

这大幅改善了公司现金流。2025年三季报显示,正泰电器的经营性净现金流为152.5亿元,同比大幅增长103.4%;货币资金为135.4亿元,同比增长20.14%,显示公司在手流动性充沛。

一方面通过光伏业务的“电站出表”回笼资金,另一方面投入适配AIDC的配电和储能设备的研发,正泰电器的战略布局日趋明朗。若能把握本轮AI增长机遇,继续优化资金分配,公司有望突破现有业绩瓶颈。

但需要指出的是,截至2025年半年报数据,正泰电器光伏板块收入占比高达58.9%,此前三年该比例也一直在60%左右,是公司最主要的收入来源。即使逐步剥离转型,也并非一朝一夕之功。

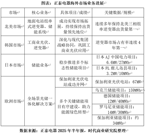
全球化拓展成效已现,低压电器海外收入增24%,北美翻倍增长

正泰电器的全球化战略在2025年取得显著进展,尤其在北美市场表现亮眼,展现出显著的海外潜力。今年上半年,该公司境外收入达39.87亿元,占总收入的13.46%

根据中金研报,2025年前三季度,该公司低压海外业务前三季度收入38.58亿元,同比增长23.8%;单第三季度收入14.29亿元,同比增长42.1%,其中北美地区实现超翻倍增长。此外,该公司还成功获得了淡马锡、华为等数据中心标志性项目。

目前,正泰电器正以光伏、逆变器、储能等业务同步开拓全球市场,并取得了诸多成果。

正泰电器已经成功打入欧美日韩等主要发达国家市场,尤其是进入对技术和可靠性要求极高的日本一次调频市场,反映出其不俗的产品实力。跨过市场准入门槛后,下一步扩大海外市场份额变得前景可期。

总结

当AIDC旋风刮起,电网升级与储能成为刚需,正泰电器瞄准配电、储能两大缺口,从低压电器龙头向能源解决方案提供商转型发展。借助光伏电站出表的新模式,该公司三季报实现净利润增长近20%,现金流大幅改善,展现出管理层的应变能力和战略决断力。

与此同时,正泰电器全球化布局成效显著,北美市场翻倍增长,并在日韩储能市场实现突破。如果该公司能利用电网设备领域的技术积累,继续完善“发电—配电—用电—储能”的全链条覆盖能力,则有望在AI驱动的能源变革中占据有利位置,成为关键基础设施供应商。

(全文2788字)

免责声明:本报告仅供时代商业研究院客户使用。本公司不因接收人收到本报告而视其为客户。本报告基于本公司认为可靠的、已公开的信息编制,但本公司对该等信息的准确性及完整性不作任何保证。本报告所载的意见、评估及预测仅反映报告发布当日的观点和判断。本公司不保证本报告所含信息保持在最新状态。本公司对本报告所含信息可在不发出通知的情形下做出修改,投资者应当自行关注相应的更新或修改。本公司力求报告内容客观、公正,但本报告所载的观点、结论和建议仅供参考,不构成所述证券的买卖出价或征价。该等观点、建议并未考虑到个别投资者的具体投资目的、财务状况以及特定需求,在任何时候均不构成对客户私人投资建议。投资者应当充分考虑自身特定状况,并完整理解和使用本报告内容,不应视本报告为做出投资决策的唯一因素。对依据或者使用本报告所造成的一切后果,本公司及作者均不承担任何法律责任。本公司及作者在自身所知情的范围内,与本报告所指的证券或投资标的不存在法律禁止的利害关系。在法律许可的情况下,本公司及其所属关联机构可能会持有报告中提到的公司所发行的证券头寸并进行交易,也可能为之提供或者争取提供投资银行、财务顾问或者金融产品等相关服务。本报告版权仅为本公司所有。未经本公司书面许可,任何机构或个人不得以翻版、复制、发表、引用或再次分发他人等任何形式侵犯本公司版权。如征得本公司同意进行引用、刊发的,需在允许的范围内使用,并注明出处为“时代商业研究院”,且不得对本报告进行任何有悖原意的引用、删节和修改。本公司保留追究相关责任的权利。所有本报告中使用的商标、服务标记及标记均为本公司的商标、服务标记及标记。

本网站上的内容(包括但不限于文字、图片及音视频),除转载外,均为时代在线版权所有,未经书面协议授权,禁止转载、链接、转贴或以其他 方式使用。违反上述声明者,本网将追究其相关法律责任。如其他媒体、网站或个人转载使用,请联系本网站丁先生:news@time-weekly.com

相关推荐
楼盘销售都来“抢人”!北京最大山姆开业火了,排队2个小时,千余车位全部爆满
银行股再现“高管增持潮”, 常熟银行85后行长上任一周后出手!银行股大象起舞行情将持续?
逆势涨停、走出五连板!榕基软件前三季度业绩续亏,仍遭游资与机构爆炒
市值一天暴涨超15亿!荃银高科控股股东豪掷22亿要约收购,溢价超16%
扫码分享